Articles by Chelsea A. M. Gardner
Hesperia, 2021
The site of ancient Tainaron has long been associated with the entrance to the underworld and the... more The site of ancient Tainaron has long been associated with the entrance to the underworld and the consultation of souls at an “oracle of the dead.” While Tainaron’s role as a passageway to Hades is well represented in ancient literature, its function as an oracle of the dead is only ever alluded to by Plutarch (Moralia 560e). This article shows that a misreading of ancient sources has led to this erroneous attribution of Tainaron as a place where souls were consulted in antiquity. Through an examination of the literary and archaeological evidence, this article argues that there is no evidence for any structure or practice related to necromancy at the site of Tainaron.

thersites, 2020
Through a careful analysis of the historical records of travels to the Mani peninsula
from the 16... more Through a careful analysis of the historical records of travels to the Mani peninsula
from the 16th century onward, I argue that the commonly-ascribed identity of
the Maniots, as descended directly from the Spartans of Classical Antiquity, is a modern
construction that was: a) externally imposed; and b) created largely in the 18th century.
In this article, I provide a timeline of Spartan identification in Mani, discuss the
historical, military, and political circumstances that led to the formation of this identification,
and conclude with a brief examination of the modern re-appropriation of ancient
Spartan identity in recent years within the far-right fascist political group, Golden
Dawn, whose leading members identified strongly both with Mani and ancient Sparta.
Ultimately, in this work I provide context for the progression and evolution of Spartan
identity in this small corner of the Greek world.
The increasing amount of digital projects relating to the field of antiquity is especially promis... more The increasing amount of digital projects relating to the field of antiquity is especially promising for the future of traditionally archaic academic fields, including Ancient History, Classics, and Classical Archaeology. In our case, our small-scale digitization project From Stone to Screen (FSTS) has challenged the expected raison d'être of Classics by shifting research from literary critiques and historical analysis to the creation of several websites and digital versions of over a thousand artifacts. As a case study, this chapter presents how FSTS approaches the " Three Rs " for creating sustainable digital humanities (DH) projects: Research, Relevance, and Replicability, a framework we created for practicality and mnemonic convenience, but also because we firmly believe these three principles should underpin any DH project.
From Stone to Screen: Digital Revitalization of Ancient Epigraphy
This article outlines an innovative photographic technique used to digitize the Malcolm Francis M... more This article outlines an innovative photographic technique used to digitize the Malcolm Francis McGregor Epigraphic Squeeze collection held by the Department of Classical, Near Eastern and Religious Studies at the University of British Columbia (UBC) in collaboration with a branch of the UBC library system called Digital Initiatives. The squeezes are photographed using a TTI Repro-Graphic Workstation 4060, Sinar 86H cameraback and digital CMV lenses using CaptureShop image processing software. The images undergo further processing using Photoshop CS6 and the HDR merge and Photomerge tools. The result creates a stunningly clear image which fully captures the details of the squeeze and specifically its three-dimensional quality.

Abstract
The University of British Columbia’s Museum of Anthropology possesses a fifth-century bc... more Abstract
The University of British Columbia’s Museum of Anthropology possesses a fifth-century bc Athenian white-ground lekythos, which has not, until now, received the scholarly attention it deserves. The scene on the lekythos depicts an unusual funerary offering, unprecedented in white-ground decoration. The colour scheme and iconography allude to the style of the famed Achilles Painter of the late fifth-century bc , but this attribution presents problems. This article examines the question of, and the evidence surrounding, the attribution of this lekythos with the aim of proving that this piece, regardless of whether it is ascribed to the fifth-century master, is a unique example in the corpus of white-ground lekythoi and a significant contribution to scholarship.
Résumé
Le Musée d’anthropologie de l’Université de la Colombie-Britannique possède un lécythe athénien à fond blanc du Ve siècle avant J. C., qui, jusqu’à présent, n’avait pas reçu de la part des chercheurs l’attention qu’il méritait. La scène représentée sur le lécythe dépeint une offrande funéraire inhabituelle, sans précédent dans la décoration à fond blanc. Le modèle de couleur et d’iconographie évoque le style du célèbre Peintre d’Achille de la fin du Ve siècle avant J. C., mais cette attribution pose problème. Cet article examine la question de, et les éléments de preuve concernant, l’attribution de ce lécythe, dans le but de prouver que cette pièce, quoi qu’il en soit de son assignation au maître du Ve siècle, est un exemplaire unique dans le corpus des lécythes à fond blanc et une contribution significative à la recherche.
Publications by Chelsea A. M. Gardner

Journal of Archaeological Science: Reports, 2019
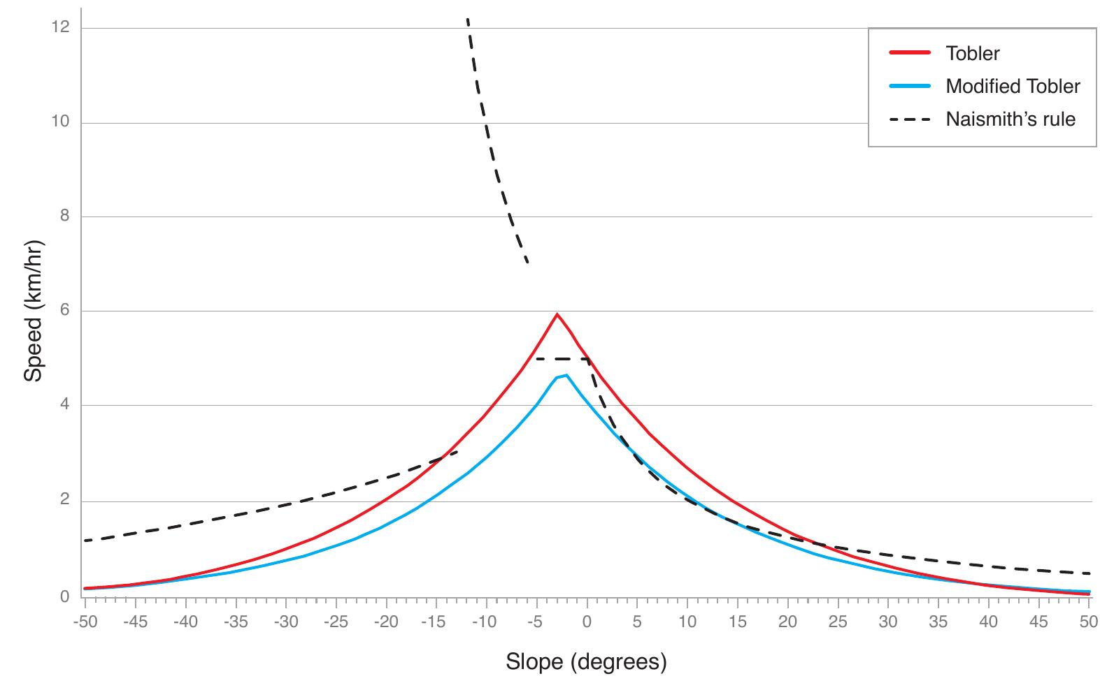
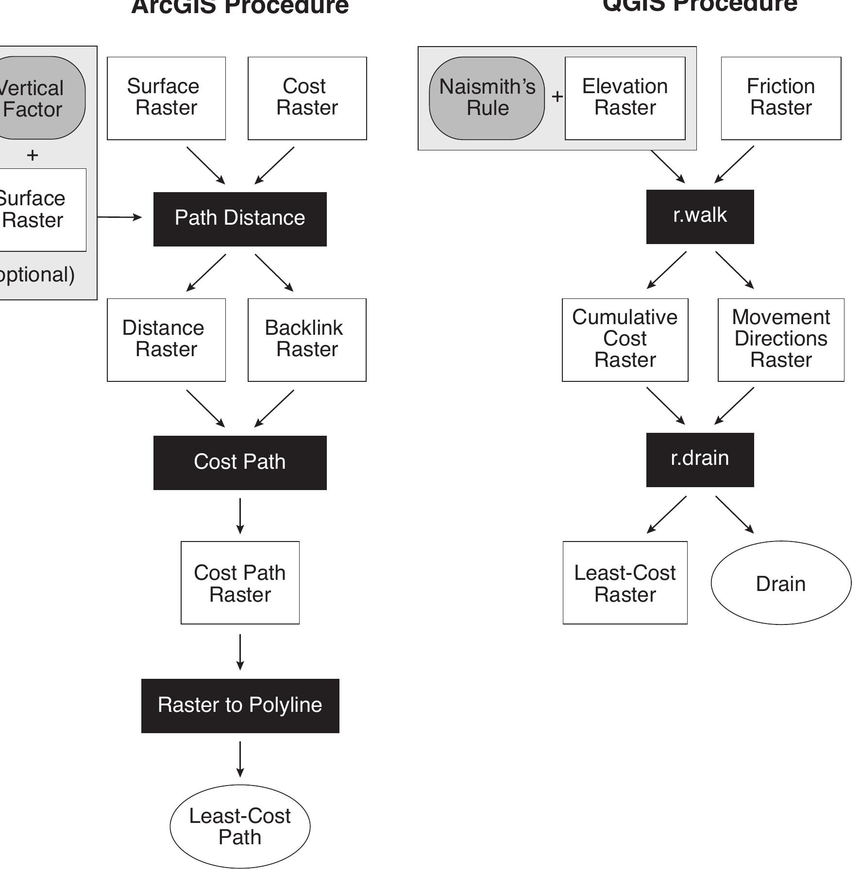
Due to the proliferation of Geographic Information Systems (GIS) software and the improvement of ... more Due to the proliferation of Geographic Information Systems (GIS) software and the improvement of graphic user interfaces, least-cost analysis has become one of the most common tools in archaeological research for modelling movement across past landscapes. While more complex techniques and algorithms have been developed to address the theoretical limitations of least-cost analysis, many of these are not readily accessible to typical GIS users, due to either hardware limitations or a lack of in-depth training in the theory and methods of spatial analysis. Seeking a middle ground, we test a number of simple modifications to basic least-cost analysis using the Mani peninsula in southern Greece as a case study. We assess eight procedures for calculating least-cost paths (LCPs), defining cost based on a combination of slope and the location of pre-modern pathways. These procedures are used to generate LCPs for a well-documented journey made by Colonel William Martin Leake in the year 1805. Comparing the LCPs against Leake's detailed notes and “low-cost corridors,” we visually assess the reliability of each model and identify likely alternative routes. We conclude that a simple modification to basic least-cost analysis – incorporating a time-based algorithm along with traces of pre-modern footpaths and roads – can produce robust, reliable least-cost models in other archaeological contexts where traces of pre-modern pathways can still be detected.
Papers by Chelsea A. M. Gardner
Mapping the Leigh Fermors’ Journey Through the Deep Mani in 1951
The Annual of the British School at Athens, Apr 26, 2023

Euboean towers and Aegean powers: insights into the Karystia’s role in the ancient world
Journal of Greek Archaeology
The Karystia, a region of southern Euboea directly across from the Attic mainland, features two p... more The Karystia, a region of southern Euboea directly across from the Attic mainland, features two peninsulas that are dry and agriculturally poor compared to the fertile plains found elsewhere in the region and on the island (Figure 1). Despite the aridity of this area, however, an unusual pattern of human activity was revealed during archaeological investigation and extensive survey carried out in the 1980s and the 1990s. The Paximadi peninsula was first explored by Donald Keller during his dissertation research between 1979–1981, and between 1986–1993 the Southern Euboea Exploration Project (SEEP) continued work on both the Paximadi and the Bouros-Kastri peninsulas. These surveys recorded a dispersed settlement pattern of single farmsteads, along with an exceptionally high number of tower structures on the two peninsulas that flank ancient Karystos—a site now identified with the modern town of Paliochora (Figure 2). The majority of the towers date to the Classical period, though o...
Figures accompanying the manuscript "Mapping the Leigh Fermors' Journey through the Deep Mani in 1951
Figures accompanying a manuscript co-authored by Rebecca M. Seifried, Chelsea A.M. Gardner, and M... more Figures accompanying a manuscript co-authored by Rebecca M. Seifried, Chelsea A.M. Gardner, and Maria Tatum called "Mapping the Leigh Fermors' Journey through the Deep Mani in 1951." Creators/authors for each figure are included in the figure list.
GIS data for mapping the Leigh Fermors' journey through the southern Mani Peninsula, Greece, in 1951
GIS data created by mapping Patrick (Paddy) and Joan Leigh Fermor's journey through the Mani ... more GIS data created by mapping Patrick (Paddy) and Joan Leigh Fermor's journey through the Mani peninsula in 1951. The zip file contains 6 layers (in GeoJSON format) that can be used to display least-cost models of portions of their route, the hikes we carried out to recreate them, and our final interpretation of their route from start to finish.
Podcasting the Ancient Greek and Roman World
Visualizing Objects, Places, and Spaces: A Digital Project Handbook, 2022
Zeitschrift fur Papyrologie und Epigraphik, 2018
This is the first published edition of a second century A.D. papyrus (probably from Oxyrhynchus, ... more This is the first published edition of a second century A.D. papyrus (probably from Oxyrhynchus, Egypt) at present in the Rare Books and Special Collections at the University of British Columbia Library in Vancouver, Canada. It is a dinner invitation to "the couch of the lord Sarapis" at the Sarapeum, which is similar to a number of other surviving invitations to Sarapis dinners. The date on this papyrus (the fifth of an unnamed month) has not so far been attested in other invitations (and does not fit with a known religious festival), and all of these may in fact be for secular not religious celebrations.
From Stone to Screen: Bringing 21st-century access to ancient artifacts
Conference Presentations by Chelsea A. M. Gardner

This paper reviews textual and archaeological evidence of the socio-political identity forged in ... more This paper reviews textual and archaeological evidence of the socio-political identity forged in the Mani Peninsula, using the Classical, Byzantine, and Ottoman periods as case studies. As early as the Archaic period, Mani has been claimed by a series of succeeding political powers, but it has always existed on the periphery of their political and geographical reach. While often sheltered from events occurring throughout the territory of these various powers, their effects occasionally extended across the mountains into Mani, reverberating throughout the fabric of Maniate life.
In the Classical period, the settlements in Mani consisted of Spartan perioikic poleis, which were located firmly within the territory of classical Lakonike. However, the distribution of identified classical settlements in the Mani – and their material culture – suggest that the perioikoi were never ruled by the central Spartan power. Later, the Byzantine period saw a surge in the construction of monasteries and churches, which frequently incorporated fragments of Classical constructions. This indicates a primarily religious alignment with the empire and a simultaneous connection with the past landscape. In the Ottoman period, architectural evidence of fortresses and kalderimia (cobbled roads) give insight into the limited extent of Ottoman influence in the region, and new research on bureaucratic tax registers provides additional information about the status and religion of the local residents. Together with historical accounts, these sources demonstrate that Maniates actively resisted assimilating elements of Turkish culture.
The goal of this paper is to clarify the relationship between Mani's political and geographical remoteness and the identities that were forged and maintained within its borders. Through this diachronic perspective, we elucidate the features that are consistent within Maniate identity from the Classical to Ottoman periods, and we conclude that the area is characterized by a purposeful differentiation. From within, distinct identities were enforced through active resistance and the use of different stylistic elements in material culture. From without, their portrayal in travellers’ descriptions and bureaucratic records hardened the social boundaries that separated the region from the mainland. Mani’s status as a remote territory affected the region in different ways at different times, but it also enabled residents to maintain a distinct identity, regardless of the larger processes taking place outside its borders.

Asking New Questions of Old(er) Data: A Case Study from Southern Euboea
A re-examination of archaeological survey data collected in the 1980s and 1990s by the Southern E... more A re-examination of archaeological survey data collected in the 1980s and 1990s by the Southern Euboea Exploration Project has revealed a distinct pattern of densely packed tower structures on the peninsulas flanking ancient Karystos. The towers occupy a strategic location at the mouth of the Southern Euboean gulf, directly across from the Attic mainland. A geospatial analysis of the individual tower sites, in conjunction with the information gathered from the archaeological survey regarding site function and period of use and abandonment, produces a new interpretation of the cultural landscape of the Karystia and its broader role in the Aegean.
In addition to presenting new information about the region, this paper demonstrates the importance of revisiting archaeological data with novel analytical techniques. The application of digital and spatial analyses to older data is a valuable means of extracting further information beyond the expensive and time-consuming practice of revisiting sites on the ground. Moreover, understanding the limitations of data and the various methodologies that produce them is crucial for archaeologists embarking upon new survey projects.
This paper builds upon recent research on the towers of the Paximadi peninsula (Seifried and Parkinson, forthcoming, Hesperia), which is located just west of ancient Karystos. New data from the eastern peninsula, including the site of Kastri, is included in order to gain a more comprehensive view of the role that Karystos and its hinterland played in Aegean maritime affairs. Geographic information systems (GIS) software is employed to measure the physical and visual connections between contemporaneous towers, non-tower sites, and other identifiable features within the region. Specifically, line-of-sight, viewshed, and cost-path analyses are used to identify the interconnections that may have existed during the Classical, Hellenistic, and Roman periods. The interspatial patterns that emerge from these results have important implications for our understanding of Karystos as an Athenian cleruchy, as well as our interpretation of Euboea's capacity in social and political contexts beyond her shores.

Révéler les pratiques religieuses domestiques par l’étude des autels en Olynthe
L'un des aspects les plus fascinants de la ville d'Olynthe, réside dans le fait que les fo... more L'un des aspects les plus fascinants de la ville d'Olynthe, réside dans le fait que les fouilles aient révélé que peu de bâtiments publics ont subsisté et qu’aucune trace de sanctuaire, de temple ou d’architecture «religieuse», autrefois communs dans les poleis Grecques, n’a été retrouvée. Par conséquent, les fouilles d'Olynthe ont donné lieu à une vague de recherches relativement à l'organisation des espaces domestiques, l'urbanisme et l'aménagement urbain à l'époque classique. Ces recherches ont porté quasi exclusivement sur les aspects «laïques» de la ville ; comme si une discussion sur la religion ne pouvait être justifiée dans une ville, où les vestiges des dieux ne sont pas visibles dans l'architecture publique. De plus, l’importance accordée aux sources historiques en archéologie Grecque (à la fois pour l'interprétation de la religion grecque et pour l'identification des manifestations physiques de la religion), conjointement à l'excavation fanatique des grands sanctuaires, a paradoxalement entrainé une compréhension limitée de l'expérience religieuse quotidienne de l’époque. Cette étude vise à palier le manque de connaissances entourant les rituels et la religion dans les foyers et de présenter Olynthe comme une imposante source, largement inexploitée, d'information sur l'archéologie des pratiques religieuses Grecques. Plus précisément, ce manuscrit vise à présenter les détails relativement à la répartition spatiale des autels domestiques dans la cité grecque classique d'Olynthe.
Dans le cadre de cette étude, chacune des maisons contenant un autel est analysée et des informations sont fournies sur chacune d’entre elles ainsi qu‘en comparaison aux autres maisons de la ville. Les facteurs suivants sont inclus dans l'analyse: le nombre et le type d'autels trouvés, les endroits où les autels ont été trouvés (pièce et orientation spécifique, lorsque possible) la description des autels (dimensions, matériaux, décoration), les caractéristiques de la pièce dans laquelle les autels ont été trouvés (le type de pièce, la visibilité depuis l'entrée de la maison et l'accès aux autres pièces de l'habitation); si la maison a été identifiée comme détenant un commerce ou une industrie particulière et enfin, le type de maison, basé sur des plans et les assemblages respectifs.
Cette présentation illustre que les objets religieux trouvés dans des contextes domestiques et par conséquent l'engagement dans les rituels des foyers, non seulement existaient en Olynthe mais étaient très répandus et omniprésents. De plus, en dépit du fait que de plus amples détails concernant les rituels demeurent insaisissables, les résultats de cette étude révèlent que l'un des aspects du culte a figuré en bonne place dans toute la cité d'Olynthe, celui de la pratique religieuse centrée autour d'un autel permanent ou semi-permanent dans les foyers.

The Achilles Painter in Vancouver? An examination of a remarkable white-ground lekythos
The beautifully painted scenes on white-ground lekythoi evoke images of daily life, such as women... more The beautifully painted scenes on white-ground lekythoi evoke images of daily life, such as women engaging in domestic practices, and funerary ceremonies. This painting technique is limited temporally and geographically and allows interpreters to effectively 'see' scenes of 5th century Athenian funerary ritual. The scene on a lekythos from the University of British Columbia's Museum of Anthropology (MOA M1.68) depicts an unusual funerary offering: A solitary youth stands adjacent to a tomb and quietly reaches toward the monument. Although the vessel has been badly damaged, it is still possible to detect the brilliant gold, deep purple and black glaze that adorn the figure and grave stele. The distinct colour scheme and iconographic representation on the vessel are unquestionably in the style of the famed Achilles Painter, a 5th-century BCE vase painter par excellence. Over 200 individual lekythoi are attributed to the hand of the Achilles Painter, is the identification of this vase real or illusory - a visionary interpretation? This paper examines the evidence for attributing this piece to the 5th-century master.

Ancient Cures and Modern Science: The inherent curative properties of Asklepios’ sacred animals
" The healing sanctuary of Asklepios at Epidauros was the most famous in the Greek world. ... more " The healing sanctuary of Asklepios at Epidauros was the most famous in the Greek world. Here, from the 6th century BCE until the 5th century CE, the sick and injured masses came in desperation, with the last vestiges of hope for a miraculous cure by the deity himself, often through the agency of his sacred creatures – the snake and the dog.
Archaeological excavations at Epidauros have yielded at least 4 extant stone slabs boasting 70 recorded iamata, of which no less than 12 explicitly mention the direct participation of an animal in the healing process. Both canine and serpent are considered – by modern and ancient authors alike – to have inhabited the sanctuary at Epidauros, but little work has been published regarding the credibility of the curative properties biologically inherent to these animals. The following examination proceeds through an analysis of the deeds with which these animals were accredited in antiquity, considers descriptions and depictions of the animals found within the Epidaurian Asklepieion, and proves that the existence and the healing efficacies of both the dog and the snake in the sanctuary of Asklepios were indeed conceivable.
This paper evaluates the existing behavioural and genetic traits currently observable in each of the two species to determine whether the miraculous deeds ascribed to the canine and the snake are in fact biologically and logically feasible. Curative properties biologically inherent to these animals are compared to the miraculous deeds attributed to them. Ultimately, the objective of this present work is to validate and elucidate the equivocal claim that the presence of both canine and serpent in the sanctuary of Asklepios at Epidauros was indeed literal rather than figurative and that select reports of medical interaction with said animals were based on biological fact."
Uploads
Articles by Chelsea A. M. Gardner
from the 16th century onward, I argue that the commonly-ascribed identity of
the Maniots, as descended directly from the Spartans of Classical Antiquity, is a modern
construction that was: a) externally imposed; and b) created largely in the 18th century.
In this article, I provide a timeline of Spartan identification in Mani, discuss the
historical, military, and political circumstances that led to the formation of this identification,
and conclude with a brief examination of the modern re-appropriation of ancient
Spartan identity in recent years within the far-right fascist political group, Golden
Dawn, whose leading members identified strongly both with Mani and ancient Sparta.
Ultimately, in this work I provide context for the progression and evolution of Spartan
identity in this small corner of the Greek world.
The University of British Columbia’s Museum of Anthropology possesses a fifth-century bc Athenian white-ground lekythos, which has not, until now, received the scholarly attention it deserves. The scene on the lekythos depicts an unusual funerary offering, unprecedented in white-ground decoration. The colour scheme and iconography allude to the style of the famed Achilles Painter of the late fifth-century bc , but this attribution presents problems. This article examines the question of, and the evidence surrounding, the attribution of this lekythos with the aim of proving that this piece, regardless of whether it is ascribed to the fifth-century master, is a unique example in the corpus of white-ground lekythoi and a significant contribution to scholarship.
Résumé
Le Musée d’anthropologie de l’Université de la Colombie-Britannique possède un lécythe athénien à fond blanc du Ve siècle avant J. C., qui, jusqu’à présent, n’avait pas reçu de la part des chercheurs l’attention qu’il méritait. La scène représentée sur le lécythe dépeint une offrande funéraire inhabituelle, sans précédent dans la décoration à fond blanc. Le modèle de couleur et d’iconographie évoque le style du célèbre Peintre d’Achille de la fin du Ve siècle avant J. C., mais cette attribution pose problème. Cet article examine la question de, et les éléments de preuve concernant, l’attribution de ce lécythe, dans le but de prouver que cette pièce, quoi qu’il en soit de son assignation au maître du Ve siècle, est un exemplaire unique dans le corpus des lécythes à fond blanc et une contribution significative à la recherche.
Publications by Chelsea A. M. Gardner
Papers by Chelsea A. M. Gardner
Conference Presentations by Chelsea A. M. Gardner
In the Classical period, the settlements in Mani consisted of Spartan perioikic poleis, which were located firmly within the territory of classical Lakonike. However, the distribution of identified classical settlements in the Mani – and their material culture – suggest that the perioikoi were never ruled by the central Spartan power. Later, the Byzantine period saw a surge in the construction of monasteries and churches, which frequently incorporated fragments of Classical constructions. This indicates a primarily religious alignment with the empire and a simultaneous connection with the past landscape. In the Ottoman period, architectural evidence of fortresses and kalderimia (cobbled roads) give insight into the limited extent of Ottoman influence in the region, and new research on bureaucratic tax registers provides additional information about the status and religion of the local residents. Together with historical accounts, these sources demonstrate that Maniates actively resisted assimilating elements of Turkish culture.
The goal of this paper is to clarify the relationship between Mani's political and geographical remoteness and the identities that were forged and maintained within its borders. Through this diachronic perspective, we elucidate the features that are consistent within Maniate identity from the Classical to Ottoman periods, and we conclude that the area is characterized by a purposeful differentiation. From within, distinct identities were enforced through active resistance and the use of different stylistic elements in material culture. From without, their portrayal in travellers’ descriptions and bureaucratic records hardened the social boundaries that separated the region from the mainland. Mani’s status as a remote territory affected the region in different ways at different times, but it also enabled residents to maintain a distinct identity, regardless of the larger processes taking place outside its borders.
In addition to presenting new information about the region, this paper demonstrates the importance of revisiting archaeological data with novel analytical techniques. The application of digital and spatial analyses to older data is a valuable means of extracting further information beyond the expensive and time-consuming practice of revisiting sites on the ground. Moreover, understanding the limitations of data and the various methodologies that produce them is crucial for archaeologists embarking upon new survey projects.
This paper builds upon recent research on the towers of the Paximadi peninsula (Seifried and Parkinson, forthcoming, Hesperia), which is located just west of ancient Karystos. New data from the eastern peninsula, including the site of Kastri, is included in order to gain a more comprehensive view of the role that Karystos and its hinterland played in Aegean maritime affairs. Geographic information systems (GIS) software is employed to measure the physical and visual connections between contemporaneous towers, non-tower sites, and other identifiable features within the region. Specifically, line-of-sight, viewshed, and cost-path analyses are used to identify the interconnections that may have existed during the Classical, Hellenistic, and Roman periods. The interspatial patterns that emerge from these results have important implications for our understanding of Karystos as an Athenian cleruchy, as well as our interpretation of Euboea's capacity in social and political contexts beyond her shores.
Dans le cadre de cette étude, chacune des maisons contenant un autel est analysée et des informations sont fournies sur chacune d’entre elles ainsi qu‘en comparaison aux autres maisons de la ville. Les facteurs suivants sont inclus dans l'analyse: le nombre et le type d'autels trouvés, les endroits où les autels ont été trouvés (pièce et orientation spécifique, lorsque possible) la description des autels (dimensions, matériaux, décoration), les caractéristiques de la pièce dans laquelle les autels ont été trouvés (le type de pièce, la visibilité depuis l'entrée de la maison et l'accès aux autres pièces de l'habitation); si la maison a été identifiée comme détenant un commerce ou une industrie particulière et enfin, le type de maison, basé sur des plans et les assemblages respectifs.
Cette présentation illustre que les objets religieux trouvés dans des contextes domestiques et par conséquent l'engagement dans les rituels des foyers, non seulement existaient en Olynthe mais étaient très répandus et omniprésents. De plus, en dépit du fait que de plus amples détails concernant les rituels demeurent insaisissables, les résultats de cette étude révèlent que l'un des aspects du culte a figuré en bonne place dans toute la cité d'Olynthe, celui de la pratique religieuse centrée autour d'un autel permanent ou semi-permanent dans les foyers.
Archaeological excavations at Epidauros have yielded at least 4 extant stone slabs boasting 70 recorded iamata, of which no less than 12 explicitly mention the direct participation of an animal in the healing process. Both canine and serpent are considered – by modern and ancient authors alike – to have inhabited the sanctuary at Epidauros, but little work has been published regarding the credibility of the curative properties biologically inherent to these animals. The following examination proceeds through an analysis of the deeds with which these animals were accredited in antiquity, considers descriptions and depictions of the animals found within the Epidaurian Asklepieion, and proves that the existence and the healing efficacies of both the dog and the snake in the sanctuary of Asklepios were indeed conceivable.
This paper evaluates the existing behavioural and genetic traits currently observable in each of the two species to determine whether the miraculous deeds ascribed to the canine and the snake are in fact biologically and logically feasible. Curative properties biologically inherent to these animals are compared to the miraculous deeds attributed to them. Ultimately, the objective of this present work is to validate and elucidate the equivocal claim that the presence of both canine and serpent in the sanctuary of Asklepios at Epidauros was indeed literal rather than figurative and that select reports of medical interaction with said animals were based on biological fact."