Courses by Edward de la Rey
This course introduces Bitcoin and Blockchain. The origin of Bitcoin is explained, and we also u... more This course introduces Bitcoin and Blockchain. The origin of Bitcoin is explained, and we also understand exactly what blockchain is. Once this is clear we spend time examining the notion of money, and explain how Bitcoin can function as a world currency. The course is highly visual and technical concepts are explained in layman's terms. By the end of the course, you will easily be able to explain Bitcoin and blockchain to your friends, family and business associates. 3 video lessons129 views
Student Papers by Edward de la Rey

Honours Thesis, 2021
The rapid increase in the use of Ethereum over the years has proven to have a lot of problems, as... more The rapid increase in the use of Ethereum over the years has proven to have a lot of problems, as users on the Ethereum network experience high gas fees, high transaction costs, and high network congestions. It has been noted that the use of layer 2 scaling solutions could help solve the problems experienced on Ethereum. Due to Ethereum having many different layer 2 scaling solutions, this study compares the different layer 2 scaling solutions to find the optimum layer 2 scaling solution that can help solve the problems experienced on Ethereum. The literature review method used towards the development of this research was a scoping review. This method allowed each paper to be analysed based on depth and comprehensiveness to align with the qualitative nature of the research. The research presents the results using diagrams. The research findings were divided into different aspects of layer 2 scaling solutions. The aspects focused on security mechanisms, transaction costs and scalability of layer 2 solutions. The results reveal that the use of an optimum layer 2 scaling solution on Ethereum can help reduce high gas fees, high transaction costs and high network congestion experienced on the Ethereum network.

2
ABSTRACT
Blockchain is a new technology that has practically been used for the last decade afte... more 2
ABSTRACT
Blockchain is a new technology that has practically been used for the last decade after the release of the bitcoin white paper and it has the potential to be used for many purposes other than just monetary (digital) transactions. Asset exchanges (digital or real-world) seem to be one area that can benefit from blockchain technology. This means blockchain can be used to facilitate asset exchanges between parties without the need for an intermediary. In this research we look at how tokens issued on a platform (blockchain) can be used to represent and transfer ownership of an asset. This paper also look into the important aspects to consider when tokenizing assets that may lead to the adoption of the process (i.e. parties choose blockchain as the primary option to exchange/ transfer ownership of assets). Thematic analysis is instrumental in allowing us to code the data that was found – related to asset tokenization. Thus, relevant themes (aspects) are derived to give a high-level view of the process of asset tokenization. We have created a model to give a bird’s eye view of tokenization as a whole; from this, we derived the critical success factors for the adoption of asset tokenization.

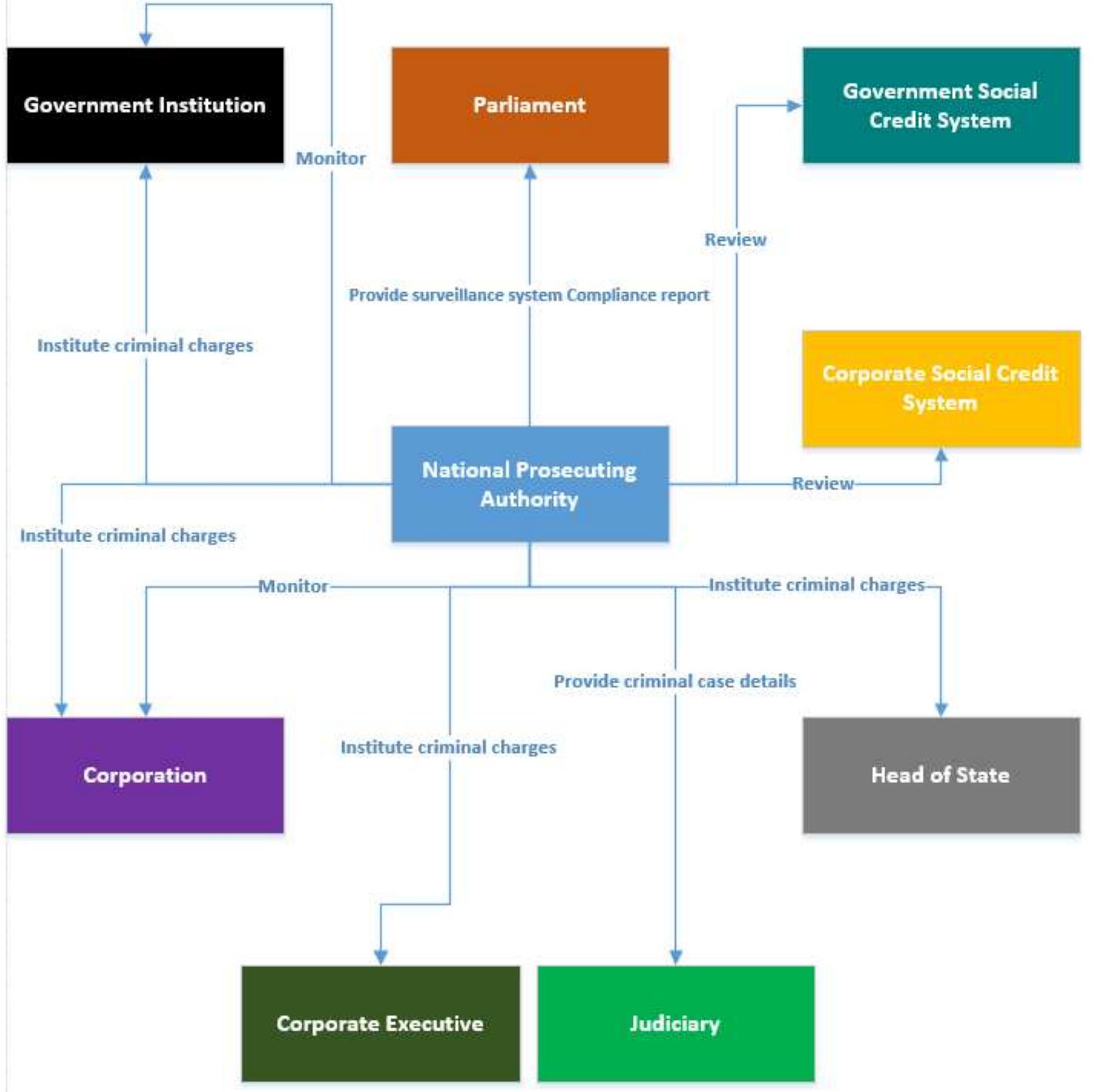
In 2012, the Chinese government released a planning outline document for a social credit system. ... more In 2012, the Chinese government released a planning outline document for a social credit system. The proposed social credit system will be used to enhance the fundamental laws of China and to enforce institutional discipline on its citizens. Critics have described the system
as a ‘dystopian nightmare’ and are concerned about the potential personal data privacy infringements that a system of this kind might commit. Similarly, in the west, Amazon Inc. has been criticized for introducing a mass surveillance system in its warehouses that monitors
employees’ productivity, time off task, and is capable of dismissing employees without input from a human supervisor.
This study seeks to find out how can governments and corporations implement a democratic technologically mediated social credit system to maintain the trust relationship between themselves and citizens or employees, including the consequences of implementing surveillance systems in the workplace. This will be conducted using an Interpretivist research philosophy to capture an in-depth explanation of the social credit phenomenon and to form an understanding of the meanings that are created by the implicated entities. Through a deductive reasoning process and a qualitative research approach, the author will
determine eleven (11) entities that are crucial for the successful implementation of a democratic technologically mediated social credit system that will enhance the trust relationship between a state and its citizens, and between a corporation and its employees.
Rhodes University, Information Systems Department , 2019
The purpose of the study is to determine the level of financial literacy among cryptocurrency use... more The purpose of the study is to determine the level of financial literacy among cryptocurrency users. In this study, a survey instrument that included 36 items that measure constructs such as general financial knowledge, financial behaviour, and financial attitudes was administered to 32 cryptocurrency users. The data was collected by means of convenience sampling and results were analysed using descriptive statistics. It was found that all individual knowledge variables had a positive impact on the financial knowledge construct. The same was observed for all individual attitude and all individual behaviour variables which were observed to have a positive impact on the financial attitude construct and financial behavior construct respectively.

Rhodes University Information Systems Department, 2018
DAG and Blockchain are two (2) cryptographic technologies that have advanced in recent years
and ... more DAG and Blockchain are two (2) cryptographic technologies that have advanced in recent years
and are now being implemented for various uses in the cryptography domain. These
technologies have many facets and may replace the traditional trading of assets in favour of
distributed market places where there is no need for a third-party authority to create trust
between trading parties. The aim of this literature review is to provide knowledge and insight
into the future of these technologies and distributed markets. Research regarding Blockchain
networks is evident, however DAG networks and the implications of both technologies on
market places, is inadequately researched. A structured approach is followed utilizing tools
such as Rayyan and Atlas Ti in order to abstract information from the existing academic body
of work; assisted with grey literature. This review aided in further understanding cryptographic
technologies and their impact on market places as well as why they enable distributed
marketplaces. Understanding the impact of these technologies will allow for better integration
into society when applications using this software come into fruition. It was found that more
time is needed to accurately assess the implications of these technologies due to rapid evolution
and change currently occurring with technology.

Over the past few years, there has been significant interest and growth in the use of digital cur... more Over the past few years, there has been significant interest and growth in the use of digital currencies. Users of digital currencies have also been observed making use of digital currencies not just in virtual spheres, but also in their day-to-day transactions and investments. There is however concern that without a central authority governing digital currencies, users of digital currencies have very little protection afforded to them. In offering users of digital currencies protection, it has been suggested that regulatory mechanisms need to be in place. However regulatory mechanisms over digital currencies differ from country to country. In presenting regulatory mechanisms for digital currencies, a systematic literature review was conducted to find factors that could be considered in a global regulatory framework applicable to digital currencies. In presenting these factors, this systematic literature review uncovered that the decentralised nature of digital currencies made it difficult to enact regulatory mechanisms. Thus regulatory factors were considered for the interactions between users and intermediaries of digital currencies. Furthermore regulatory factors were applied to existing contents of security regulation. In presenting these factors, a basis for the regulation of digital currencies is afforded to users of digital currencies, government agencies and international financial bodies.

The aim of this study is to create a case of the different perceptions surrounding the use of cyb... more The aim of this study is to create a case of the different perceptions surrounding the use of cybernetics by amputees in competitive sport. The research focused on lower-limb prosthetics and the perceptions of their inclusion in able-bodied sport. The key research question focused
on is how amputees with prosthetics are perceived when racing against able-bodied athletes.
The research takes into consideration the perceived advantages and disadvantages created by prosthetics as well as other perceptions such as the fear surrounding transhumanism in sport, cyborgification of sport and the cultural inequality that technology is perceived to bring with it.
The different perceptions were extracted and analysed and divided into the three main themes of the perceived unfair advantages and disadvantages of prosthetics, the perceived legislative oversights pertaining Oscar Pistorius' prosthetic blades, and the perceived judgment and fear surrounding transhumanism, sport and cyborgification and cultural inequality. The study achieved the aim of filling the gap in the data regarding the functioning and behaviour of prosthetics and the perceptions attached to it. The method followed was that of a systematic
literature review where articles were collected through a strict process of data screening according to set inclusion and exclusion criteria. The different perceptions were gathered, analysed and compared in order to provide a set of results exposing the moral and social views that affect the perceptions of cybernetics used in able-bodied sports. These results demonstrated that not all perceptions were based on scientific fact and that the aspect of transhumanism and cyborgs in sport plays a large role in the influencing of perceptions towards including amputees with prosthetics in able-bodied sports.

Rhodes University Information Systems Department, 2017
Disinformation, misinformation, and fake news have been and are becoming an increasing problem on... more Disinformation, misinformation, and fake news have been and are becoming an increasing problem online. The quality of online information is being questioned and the need for validation of data is clear. To overcome this obstacle, where and how information spreads online is examined. Furthermore, detection and mitigation methods that can be employed are discussed. Through this Systematic Literature Review, articles were put through stages of screening to ensure relativity and lastly, they were quality assessed. Once included, data was extracted and results recorded. Three main themes that emerged were the platforms in which we obtain fake news, how fake news spreads online, and the detection and mitigation methods in place. Social networks and search engines are aware of the existence of such content and are reacting accordingly to reduce it. On the other hand, people need to assess information more critically before passing it on. Results indicate that social networks and online information is becoming more and more questioned but detection and mitigation strategies are being adhered to.
Rhodes University Information Systems Department
Rhodes University Campus has several Wi-Fi hotspots all of which receive varying usage depending ... more Rhodes University Campus has several Wi-Fi hotspots all of which receive varying usage depending on what the day and time is. Like all devices that utilise radio frequencies Wi-Fi routers emit small amounts of radiation, while small doses of radiation are not harmful the (World Health Organisation, 2011) states that constant exposure to RF-EMF radiation emitted by wireless devices could pose potential health risks it would therefore be useful to create a visual representation of the Rhodes Wireless Network along with the levels of radiation each access point emits. The simplest way to create a visual representation and theoretical model of this data is through the use of GIS.
The purpose of this research is to investigate the legal policies available that seek to help the... more The purpose of this research is to investigate the legal policies available that seek to help the public and business with respect to RF –EMF radiation intolerance. The research will also identify the past, current and future shielding technologies that seek to reduce the effects of non-ionizing radiation. Furthermore, this research will investigate and propose measures that could be employed in the home and in business to protect EMF intolerance allergies.

This research aims to investigate the possible applicability of Blockchain technology and cryptoc... more This research aims to investigate the possible applicability of Blockchain technology and cryptocurrencies in the financial sector in Africa. Cryptocurrencies are a form of digital currency, created and held electronically. Cryptocurrencies do not require a governing body and no one controls it. The cryptocurrencies have numerous opportunities such as very low transfer costs which could assist in helping the unbanked population in Africa to have access to financial services. Literature identified and defined blockchain technology and cryptocurrencies and how they function. The current state of the African financial sector was then analysed and identified its unique context. Three current frameworks were chosen as they helped answer the research questions, and from there a new framework was developed based on the pros and cons of the current framework. The new framework suggested that there is potential for cryptocurrencies to work but there are various barriers to acceptance of the currency in Africa and a lack of regulation. Therefore, an alternative solution was suggested for the unbanked population in Africa.

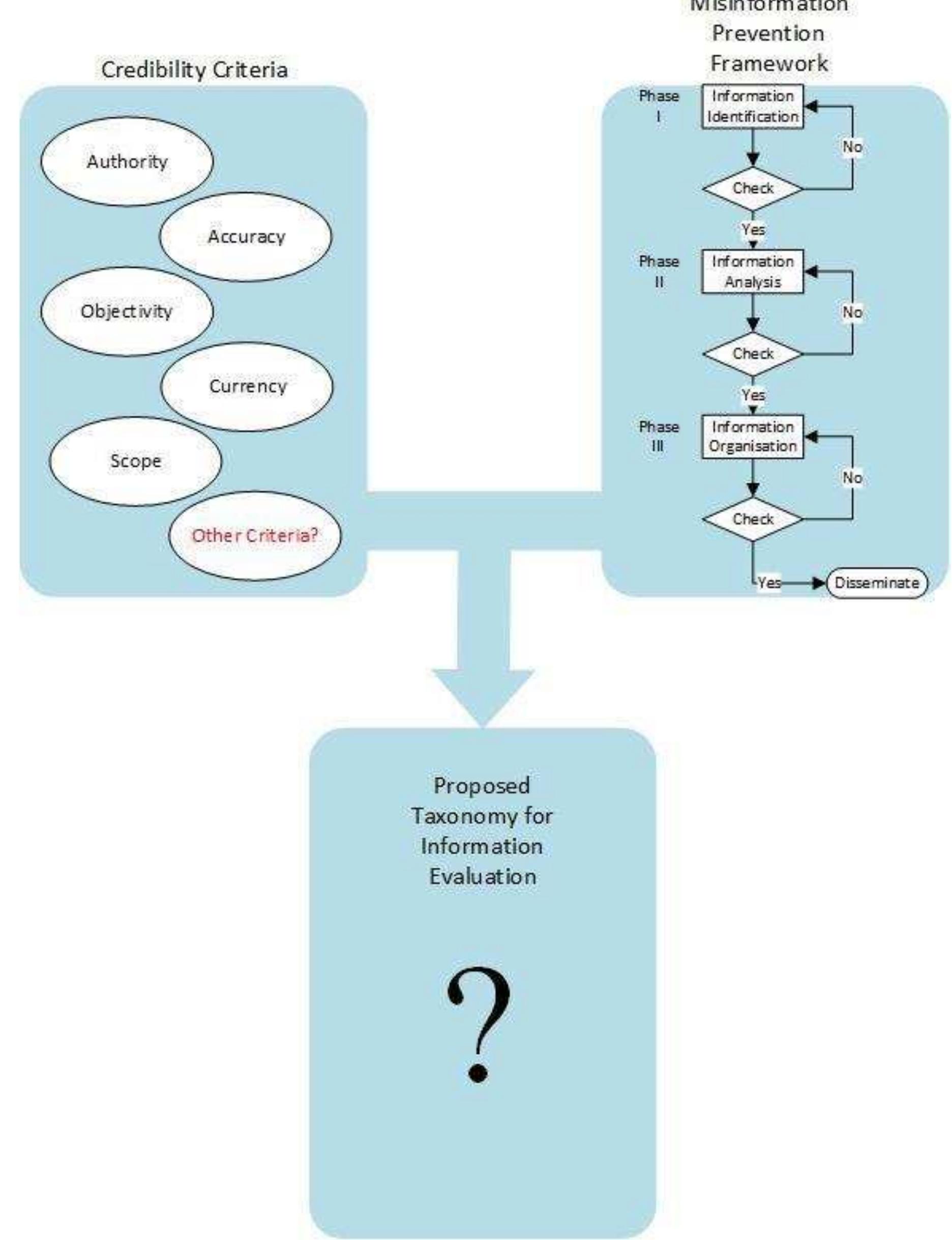
The rise of the internet has led it to become the biggest information sharing platform in the wor... more The rise of the internet has led it to become the biggest information sharing platform in the world today. Its ease of access and users’ ability to upload anything they see fit means that it is a benefit as well as a disadvantage. It has resulted in the amount of quality information disseminated being reduced through the two concepts of misinformation and disinformation. These phenomena may have detrimental effects on society and compromise the credibility/trustworthiness of a vast number of online information sources. It is therefore important for internet users to evaluate sources that may influence them or their knowledge of the world in any way.
This paper aims to provide internet users with a framework/taxonomy that may be used in an effort to access quality information. It achieves this through the provision of a scoring system that evaluates each source based on a number of certain criteria. This provides the evaluator with a total score which may be placed in one of the three categories of information, misinformation or disinformation. These categories indicate the possible nature of the source and whether they should be trusted.
The purpose of the research was to develop a framework that SMEs in South Africa can use to deal ... more The purpose of the research was to develop a framework that SMEs in South Africa can use to deal with the adoption of BYOD and the information security implications. SMEs contribute greatly to the economy of South Africa, therefore effective BYOD adoption is beneficial to South Africa as a whole. The study looked at existing literature in order to identify the factors that SMEs need to consider which must be included in the framework. After looking at the factors that are existing and those issues that apply to South Africa that need to be considered, the SASBA framework was developed. By using this framework, SMEs can effectively adopt BYOD without compromising their information security.

Privacy is the sense of feeling secure where you are not seen, heard nor are things about you mad... more Privacy is the sense of feeling secure where you are not seen, heard nor are things about you made known to others without your permission or approval (Oxford dictionaries, 2015). It is viewed as the centre of debate because it has plural meanings to different people and context. The process of communicating and conveying messages is much quicker, simpler, easier and cost effective in nowadays as telecommunications have become a multi-billion industry that has seen a number of breakthroughs including in surveillance technologies. The early version of surveillance was called a panopticon system by Bentham in 1938, with technology that changed drastically even though some of the key principles are still embedded.
Privacy is impacted in a number of ways by developments in technologies. The lack of a standardised understanding of Privacy has resulted in people adopting different strategies and models in order to protect their privacy. Many people make use of current laws and regulations which seem to be changing every now and then.
There are three main veillance types that have emerge in the past few years which are: panopticons, surveillance, and sousveillance. These type are all different and yet similar in a number of things. They all impact privacy heavily, one way or another. Technology has been the driver of all changes. There gaps caused by technology between the latest versions of veillance. The fight for human dignity when it comes to privacy is an ongoing journey to a state of Pri-veillance where there is total transparency.
This research suggests and does an initial test on an alternative approach to improving user awar... more This research suggests and does an initial test on an alternative approach to improving user awareness of the contents of Software Agreements. The goal of the research was to prove the potential of pictograms for use as means of summarizing the important points from a Software Agreement, thus facilitating a minimum of user awareness. From this research it has been provisionally concluded that pictograms can be correctly linked to clauses that occur in Software Agreements. This proves that a pictographic summary can be used as an addition to Software Agreements to improve user awareness.
Rhodes University Information Systems Department
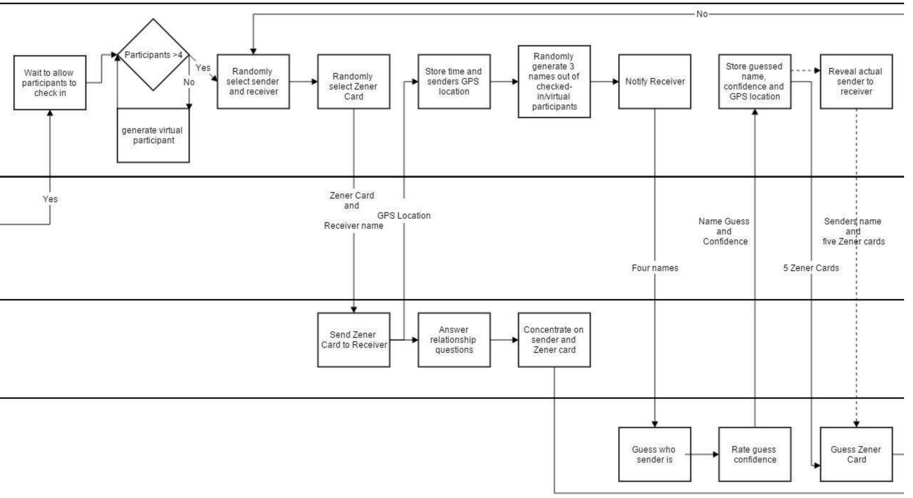
This research project looked into designing a mobile application that could be used to test telep... more This research project looked into designing a mobile application that could be used to test telepathic ability. Telepathy was researched and defined, within its historical context. Past telepathy experiments were analysed. From these findings a new frame work was proposed. The new framework built on past experimental designs. The proposed experimental design is accompanied by a flowchart, screenshots and a database design.

In 1997, Dean Radin began to conduct a series of experiments which aimed to determine whether or ... more In 1997, Dean Radin began to conduct a series of experiments which aimed to determine whether or not the human body possesses the ability to distinguish between unthreatening and threatening events that are yet to occur. The effect he wished to observe, dubbed presentiment, would spark a number of similar experiments in the future. The following thesis investigated much of the aforementioned experiments so as to gain an understanding of presentiment. Once the concept was understood, a methodology which aimed to rectify some of the issues that plague presentiment research was developed. It was found that, using mobile technology, it is plausible that many of the issues facing presentiment research can be mitigated by the introduction of a mobile application which would be responsible for conducting presentiment experiments and providing a home for a large body of presentiment knowledge to reside and be analysed.
Surveillance and security are a critical concern in the modern 21st Century. This day and age is ... more Surveillance and security are a critical concern in the modern 21st Century. This day and age is characterised by invasive government technological surveillance which goes against human rights such as the freedom of expression and privacy. Technological surveillance has an impact on both the legal and ethical facets within society. This is an issue is that is prevalent worldwide and has a rippling effect through all levels, from governmental to the civilian.
The purpose of this paper is to understand the nature and extent of government technological surveillance and to identify the various components that characterise it. This paper will propose a new international framework for government technological surveillance; this will be done through synthesising existing frameworks that are related to surveillance activities.
Historically the academic publishing process predates the advent of modern communication technolo... more Historically the academic publishing process predates the advent of modern communication technologies, and certainly the Internet. The process itself has largely remained unchanged and does not at present fully utilize the benefits of Internet technologies.
The goal of this project is to propose a Enhanced Model for the Academic Publication Process that will provide a standard way for Authors, Reviewers and members of the community to review and rank Papers, Authors and Reviewers both before and after publication, thus introducing elements of transparency and fairness into the process.
Uploads
Courses by Edward de la Rey
Student Papers by Edward de la Rey
ABSTRACT
Blockchain is a new technology that has practically been used for the last decade after the release of the bitcoin white paper and it has the potential to be used for many purposes other than just monetary (digital) transactions. Asset exchanges (digital or real-world) seem to be one area that can benefit from blockchain technology. This means blockchain can be used to facilitate asset exchanges between parties without the need for an intermediary. In this research we look at how tokens issued on a platform (blockchain) can be used to represent and transfer ownership of an asset. This paper also look into the important aspects to consider when tokenizing assets that may lead to the adoption of the process (i.e. parties choose blockchain as the primary option to exchange/ transfer ownership of assets). Thematic analysis is instrumental in allowing us to code the data that was found – related to asset tokenization. Thus, relevant themes (aspects) are derived to give a high-level view of the process of asset tokenization. We have created a model to give a bird’s eye view of tokenization as a whole; from this, we derived the critical success factors for the adoption of asset tokenization.
as a ‘dystopian nightmare’ and are concerned about the potential personal data privacy infringements that a system of this kind might commit. Similarly, in the west, Amazon Inc. has been criticized for introducing a mass surveillance system in its warehouses that monitors
employees’ productivity, time off task, and is capable of dismissing employees without input from a human supervisor.
This study seeks to find out how can governments and corporations implement a democratic technologically mediated social credit system to maintain the trust relationship between themselves and citizens or employees, including the consequences of implementing surveillance systems in the workplace. This will be conducted using an Interpretivist research philosophy to capture an in-depth explanation of the social credit phenomenon and to form an understanding of the meanings that are created by the implicated entities. Through a deductive reasoning process and a qualitative research approach, the author will
determine eleven (11) entities that are crucial for the successful implementation of a democratic technologically mediated social credit system that will enhance the trust relationship between a state and its citizens, and between a corporation and its employees.
and are now being implemented for various uses in the cryptography domain. These
technologies have many facets and may replace the traditional trading of assets in favour of
distributed market places where there is no need for a third-party authority to create trust
between trading parties. The aim of this literature review is to provide knowledge and insight
into the future of these technologies and distributed markets. Research regarding Blockchain
networks is evident, however DAG networks and the implications of both technologies on
market places, is inadequately researched. A structured approach is followed utilizing tools
such as Rayyan and Atlas Ti in order to abstract information from the existing academic body
of work; assisted with grey literature. This review aided in further understanding cryptographic
technologies and their impact on market places as well as why they enable distributed
marketplaces. Understanding the impact of these technologies will allow for better integration
into society when applications using this software come into fruition. It was found that more
time is needed to accurately assess the implications of these technologies due to rapid evolution
and change currently occurring with technology.
on is how amputees with prosthetics are perceived when racing against able-bodied athletes.
The research takes into consideration the perceived advantages and disadvantages created by prosthetics as well as other perceptions such as the fear surrounding transhumanism in sport, cyborgification of sport and the cultural inequality that technology is perceived to bring with it.
The different perceptions were extracted and analysed and divided into the three main themes of the perceived unfair advantages and disadvantages of prosthetics, the perceived legislative oversights pertaining Oscar Pistorius' prosthetic blades, and the perceived judgment and fear surrounding transhumanism, sport and cyborgification and cultural inequality. The study achieved the aim of filling the gap in the data regarding the functioning and behaviour of prosthetics and the perceptions attached to it. The method followed was that of a systematic
literature review where articles were collected through a strict process of data screening according to set inclusion and exclusion criteria. The different perceptions were gathered, analysed and compared in order to provide a set of results exposing the moral and social views that affect the perceptions of cybernetics used in able-bodied sports. These results demonstrated that not all perceptions were based on scientific fact and that the aspect of transhumanism and cyborgs in sport plays a large role in the influencing of perceptions towards including amputees with prosthetics in able-bodied sports.
This paper aims to provide internet users with a framework/taxonomy that may be used in an effort to access quality information. It achieves this through the provision of a scoring system that evaluates each source based on a number of certain criteria. This provides the evaluator with a total score which may be placed in one of the three categories of information, misinformation or disinformation. These categories indicate the possible nature of the source and whether they should be trusted.
Privacy is impacted in a number of ways by developments in technologies. The lack of a standardised understanding of Privacy has resulted in people adopting different strategies and models in order to protect their privacy. Many people make use of current laws and regulations which seem to be changing every now and then.
There are three main veillance types that have emerge in the past few years which are: panopticons, surveillance, and sousveillance. These type are all different and yet similar in a number of things. They all impact privacy heavily, one way or another. Technology has been the driver of all changes. There gaps caused by technology between the latest versions of veillance. The fight for human dignity when it comes to privacy is an ongoing journey to a state of Pri-veillance where there is total transparency.
The purpose of this paper is to understand the nature and extent of government technological surveillance and to identify the various components that characterise it. This paper will propose a new international framework for government technological surveillance; this will be done through synthesising existing frameworks that are related to surveillance activities.
The goal of this project is to propose a Enhanced Model for the Academic Publication Process that will provide a standard way for Authors, Reviewers and members of the community to review and rank Papers, Authors and Reviewers both before and after publication, thus introducing elements of transparency and fairness into the process.