Peer-reviewed Journal Articles by Jayne Wilkins

Journal of Paleolithic Archaeology, 2020
Over the last few decades, investigations of the southern African Late Pleistocene archeological ... more Over the last few decades, investigations of the southern African Late Pleistocene archeological record have transformed our understanding of Homo sapiens origins and evolution. However, the intensity of research on coastal and near-coastal records has surpassed that in the deep interior. One reason for the geographic bias is the rarity of well-preserved, datable rockshelter sites outside the more mountainous and karstic regions of South Africa. Here, we report stratified Middle Stone Age and Later Stone Age deposits at Ga-Mohana Hill North Rockshelter (GHN), near Kuruman, in the Northern Cape, South Africa. Contrary to a previous report, we show that the archeological deposits are in good context with minimal disturbance based on a detailed fabric analysis of plotted finds. Three dating methods, single-grain optically stimulated luminescence, radiocarbon, and uranium-thorium, indicate that the artifact-bearing deposits date to ~ 105 ka, ~ 31 ka, and ~ 15 ka. Thus, Ga-Mohana Hill North Rockshelter provides an important opportunity to investigate early human adaptation in this semiarid region of southern Africa.

Humans thrived in South Africa through the Toba eruption about 74,000 years ago
Nature, 2018
Approximately 74 thousand years ago (ka), the Toba caldera erupted in Sumatra. Since the magnitud... more Approximately 74 thousand years ago (ka), the Toba caldera erupted in Sumatra. Since the magnitude of this eruption was first established, its effects on climate, environment and humans have been debated 1 . Here we describe the discovery of microscopic glass shards characteristic of the Youngest Toba Tuff—ashfall from the Toba eruption—in two archaeological sites on the south coast of South Africa, a region in which there is evidence for early human behavioural complexity. An independently derived dating model supports a date of approximately 74 ka for the sediments containing the Youngest Toba Tuff glass shards. By defining the input of shards at both sites, which are located nine kilometres apart, we are able to establish a close temporal correlation between them. Our high-resolution excavation and sampling technique enable exact comparisons between the input of Youngest Toba Tuff glass shards and the evidence for human occupation. Humans in this region thrived through the Toba event and the ensuing full glacial conditions, perhaps as a combined result of the uniquely rich resource base of the region and fully evolved modern human adaptation.

South African Archaeological Bulletin, 2017
Grassridge Rockshelter is a multicomponent Pleistocene and Holocene archaeological site located i... more Grassridge Rockshelter is a multicomponent Pleistocene and Holocene archaeological site located in the interior of the Eastern Cape of South Africa, and was originally studied during the late 1970s and early 1980s. The Grassridge Archaeological and Palaeoenvironmental Project (GAPP) initiated new research at Grassridge in 2014, and here we present an overview of our initial excavations and research, with a focus on the Holocene occupations. Preliminary results indicate a more complex occupational and depositional history than previously thought. In addition to relocating the known mid-Holocene occupation , we have identified a previously unrecorded early Holocene occupation , which dates to the end of the Younger Dryas, and a thin flowstone located at the contact between the Holocene and Pleistocene deposits. The Holocene lithic assemblages are characterised by flake-based lithic reduction, primarily on hornfels, with an increase in the frequency and diversity of retouched pieces from the early to mid-Holocene. Ostrich eggshell beads are ubiquitous during both Holocene occupations, and marine shells have also been discovered. The latter are reported from Grassridge for the first time, and indicate a connection with the coast.

The origins of complex projectile weaponry provides insight into cultural and biological changes ... more The origins of complex projectile weaponry provides insight into cultural and biological changes associated with the origins and spread of modern human populations. Middle Stone Age backed pieces are often thought to be components of such armaments, however our limited understanding of their functional characteristics as projectiles precludes understanding the adaptive problems they may have solved. Despite acknowledgment of raw material differences and intra-assemblage variability, whether variability in backed piece form reflects functional , economic, or stylistic variation has a paucity of empirical support. Here, the functional differences in backed piece form (size and shape) while hafted transversely and obliquely as high-velocity complex projectile armatures are examined. If there are performance tradeoffs simply in how backed pieces are arranged at the end of armaments that can influence effectiveness, then identifying the archaeological arrangement can provide insight into what variables were being prioritized in prehistoric technological systems. How variation in backed piece size, elongation, and hafting arrangement influences complex projectile performance is tested using experimental and actualistic projectile replications with a calibrated crossbow against animal and ballistics gelatin targets. The results of this study show that, within the size and shape variation of silcrete backed pieces examined , tool form plays a relatively limited role in their performance as projectile armatures. However, hafting orientation has very different performance characteristics for complex projectiles shot at ballistics gelatin compared to animal targets. We demonstrate that transversely hafted tools have more lethal internal wounds, but obliquely hafted backed pieces have greater puncture reliability. These functional differences represent different technological design emphasis: transversely hafted tools create large, deep wounds, while obliquely hafted arrows and darts create a puncture more reliably. Although obliquely hafted armaments cause less internal trauma, they are more likely to penetrate the hide of ungulate prey. Variability in MSA hunting tactics may have played a role in the design of weapon systems to optimize these performance tradeoffs. Despite similarities in shape with ethno-historic technologies, based on these results, MSA-sized backed pieces hafted as projectile armatures were unlikely to have been used with small, low-powered bows-but would have been lethal with a high-velocity delivery system.

There are multiple hypotheses for human responses to glacial cycling in the Late Pleisto-cene, in... more There are multiple hypotheses for human responses to glacial cycling in the Late Pleisto-cene, including changes in population size, interconnectedness, and mobility. Lithic technological analysis informs us of human responses to environmental change because lithic assemblage characteristics are a reflection of raw material transport, reduction, and discard behaviors that depend on hunter-gatherer social and economic decisions. Pinnacle Point Site 5–6 (PP5-6), Western Cape, South Africa is an ideal locality for examining the influence of glacial cycling on early modern human behaviors because it preserves a long sequence spanning marine isotope stages (MIS) 5, 4, and 3 and is associated with robust records of paleoenvironmental change. The analysis presented here addresses the question, what, if any, lithic assemblage traits at PP5-6 represent changing behavioral responses to the MIS 5-4-3 interglacial-glacial cycle? It statistically evaluates changes in 93 traits with no a priori assumptions about which traits may significantly associate with MIS. In contrast to other studies that claim that there is little relationship between broad-scale patterns of climate change and lithic technology, we identified the following characteristics that are associated with MIS 4: increased use of quartz, increased evidence for outcrop sources of quartzite and silcrete, increased evidence for earlier stages of reduction in silcrete, evidence for increased flaking efficiency in all raw material types, and changes in tool types and function for silcrete. Based on these results, we suggest that foragers responded to MIS 4 glacial environmental conditions at PP5-6 with increased population or group sizes, 'place provisioning', longer and/or more intense site occupations, and decreased residential mobility. Several other traits, including silcrete frequency, do not exhibit an association with MIS. Backed pieces, once they appear in the PP5-6 record during MIS 4, persist through MIS 3. Changing paleoenviron-ments explain some, but not all temporal technological variability at PP5-6.

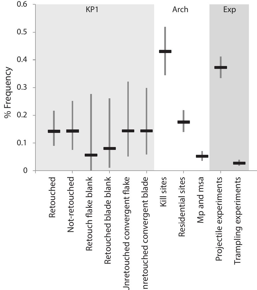
There is a general trend for increased selectivity and longer transport distances of lithic raw m... more There is a general trend for increased selectivity and longer transport distances of lithic raw materials for flintknapping in the Middle Stone Age compared to the Earlier Stone Age. The Stratum 4a assemblage at Kathu Pan 1, Northern Cape, South Africa, which dates to ~500 ka, presents a unique opportunity for assessing Pleisto-cene raw material foraging strategies at the onset of the Middle Stone Age. In this paper, I identify potential primary and secondary sources for the raw materials used for lithic reduction at Kathu Pan 1 (KP1), and quantify raw material variability at nearby secondary sources. Patterns of raw material selection are identified within the KP1 Stratum 4a assemblage and compared to a sample from the underlying Stratum 4b, an Acheulean assemblage , to test for a temporal pattern. Raw material use during the Stratum 4a occupation of Kathu Pan, which is focused on abundant locally available resources for flintknapping, is consistent with the general pattern for Earlier Stone Age foraging strategies, and differs from evidence at some more recent Middle Stone Age sites that show longer transport distances and increased selectivity for certain high-value materials. While many aspects of technology change at KP1 ~500 ka, these technological shifts are not associated with a significant change in the kinds of raw material that were exploited. There are, however, differences in how the raw material was exploited. In Stratum 4a, there is evidence that hominins intentionally exploited the natural banding in banded ironstone formation in order to produce elongated products, and this evidence is lacking in the underlying Acheulean assemblage.

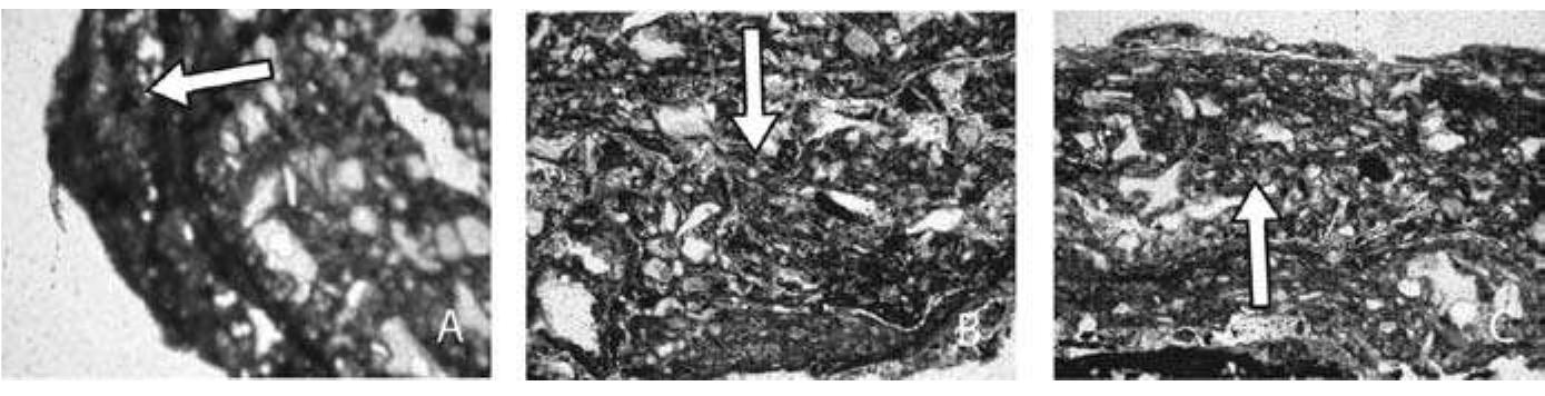
The Middle Stone Age (MSA) is associated with early evidence for symbolic material culture and co... more The Middle Stone Age (MSA) is associated with early evidence for symbolic material culture and complex technological innovations. However, one of the most visible aspects of MSA technologies are unretouched triangular stone points that appear in the archaeological record as early as 500,000 years ago in Africa and persist throughout the MSA. How these tools were being used and discarded across a changing Pleistocene landscape can provide insight into how MSA populations prioritized technological and foraging decisions. Creating inferential links between experimental and archaeological tool use helps to establish prehistoric tool function, but is complicated by the overlaying of post-depositional damage onto behaviorally worn tools. Taphonomic damage patterning can provide insight into site formation history, but may preclude behavioral interpretations of tool function. Here, multiple experimental processes that form edge damage on unretouched lithic points from taphonomic and behavioral processes are presented. These provide experimental distributions of wear on tool edges from known processes that are then quantitatively compared to the archaeological patterning of stone point edge damage from three MSA lithic assem-blages—Kathu Pan 1, Pinnacle Point Cave 13B, and Die Kelders Cave 1. By using a model-fitting approach, the results presented here provide evidence for variable MSA behavioral strategies of stone point utilization on the landscape consistent with armature tips at KP1, and cutting tools at PP13B and DK1, as well as damage contributions from post-depositional sources across assemblages. This study provides a method with which landscape-scale questions of early modern human tool-use and site-use can be addressed.
Journal of Archaeological Science
Rots and Plisson (2014) question our conclusion that 500,000-year-old points from Kathu Pan 1, So... more Rots and Plisson (2014) question our conclusion that 500,000-year-old points from Kathu Pan 1, South Africa were used as spear tips (Wilkins et al., 2012). However, their reinterpretation of the fractures we identify as diagnostic impact fractures are incorrect. Despite the assertion, knapping processes alone do not explain the basal modifications on the KP1 points. Although Rots and Plisson are critical of the edge damage distribution method, it provides objective, quantitative and statistical comparisons of experimental and archaeological datasets. The data we present stand as reliable evidence for early hafted hunting technology. We suggest that the disagreement stems from a differing perspective on how lithic functional studies should deal with equifinality and the challenge of confidently assessing stone tool function.

Open-air Middle Stone Age (MSA) contexts in southern Africa have received relatively little resea... more Open-air Middle Stone Age (MSA) contexts in southern Africa have received relatively little research attention compared to caves/rock-shelters. MSA caves/rock shelters can provide long sequences of MSA behaviors dominated by residential activities in circumscribed contexts but most procurement activities occurred on the landscape in uncircumscribed space. We have a limited understanding of these activities at present, making studies of open-air sites crucial. To alleviate this bias, the South African Coast Paleoclimate, Paleoenvironment, Paleoecology, Paleoanthropology (SACP4) project expanded its research scope to include MSA archaeology from open-air contexts. We report on a series of MSA open-air assemblages that are exposed on ancient land surfaces suggestive of intact paleosols at Vleesbaai and Visbaai, South Africa. Importantly, these sites occur in close proximity to the long cave/rock shelter sequences at Pinnacle Point. This presents the novel potential to study evidence of MSA behavior in closed and open settings where their proximity to each other approximates the typical hunteregatherer daily foraging radius documented in ethnography. We present a fabric and technological analysis of MSA stone tool assemblages from three "Areas". Analysis of total-station piece plotting of artifact bearing/plunge suggests that the lithic assemblages have undergone limited post-depositional disturbance. The technological analysis and exploratory comparisons between these open-air assemblages and MSA cave and rock shelter contexts at Pinnacle Point Cave 13B and 9, and Cape St. Blaize Cave suggest that the quartzite artifacts from Vleesbaai were procured from locally available sources and may have been field processed there before being transported elsewhere, perhaps to the caves/rock shelters. Further, the analysis suggests a dichotomous pattern of retouched tool discard, where quartzite tools are discarded similarly across the landscape. In contrast, non-quartzite tools may have been made primarily at the cave sites, and discarded or lost more frequently on the landscape.

Plos One, Aug 2014
Stone-tipped weapons were a significant innovation for Middle Pleistocene hominins. Hafted huntin... more Stone-tipped weapons were a significant innovation for Middle Pleistocene hominins. Hafted hunting technology represents the development of new cognitive and social learning mechanisms within the genus Homo, and may have provided a foraging advantage over simpler forms of hunting technology, such as a sharpened wooden spear. However, the nature of this foraging advantage has not been confirmed. Experimental studies and ethnographic reports provide conflicting results regarding the relative importance of the functional, economic, and social roles of hafted hunting technology. The controlled experiment reported here was designed to test the functional hypothesis for stone-tipped weapons using spears and ballistics gelatin. It differs from previous investigations of this type because it includes a quantitative analysis of wound track profiles and focuses specifically on hand-delivered spear technology. Our results do not support the hypothesis that tipped spears penetrate deeper than untipped spears. However, tipped spears create a significantly larger inner wound cavity that widens distally. This inner wound cavity is analogous to the permanent wound cavity in ballistics research, which is considered the key variable affecting the relative ‘stopping power’ or ‘killing power’ of a penetrating weapon. Tipped spears conferred a functional advantage to Middle Pleistocene hominins, potentially affecting the frequency and regularity of hunting success with important implications for human adaptation and life history.

Science, Nov 16, 2012
Hafting stone points to spears was an important advance in weaponry for early humans. Multiple li... more Hafting stone points to spears was an important advance in weaponry for early humans. Multiple lines of evidence indicate that ~500,000-year-old stone points from the archaeological site of Kathu Pan 1 (KP1), South Africa, functioned as spear tips. KP1 points exhibit fracture types diagnostic of impact. Modification near the base of some points is consistent with hafting. Experimental and metric data indicate that the points could function well as spear tips. Shape analysis demonstrates that the smaller retouched points are as symmetrical as larger retouched points, which fits expectations for spear tips. The distribution of edge damage is similar to that in an experimental sample of spear tips and is inconsistent with expectations for cutting or scraping tools. Thus, early humans were manufacturing hafted multicomponent tools ~200,000 years earlier than previously thought.
The ∼500 thousand year old stratum 4a lithic assemblage from Kathu Pan 1, Northern Cape, South Af... more The ∼500 thousand year old stratum 4a lithic assemblage from Kathu Pan 1, Northern Cape, South Africa, is one of the earliest occurrences of blade technology and is the oldest dated assemblage attributed to the Fauresmith industry. A technological analysis of the Kathu Pan 1 stratum 4a assemblage reveals that blades were systematically removed using direct hard hammer percussion from organized blade cores that were extensively prepared via centripetal flaking. Some of these blades were retouched into points. Comparisons with published descriptions of the roughly contemporary blade assemblages from the Kapthurin Formation, Kenya and Qesem Cave, Israel demonstrate that diverse blade production strategies were employed during the earlier half of the Middle Pleistocene. The diversity best supports a scenario in which laminar technology was invented in multiple places and times.
Kudu Koppie is a stratified late Earlier Stone Age and Middle Stone Age archaeological site locat... more Kudu Koppie is a stratified late Earlier Stone Age and Middle Stone Age archaeological site located in the northern Limpopo Province of South Africa. The prepared core reduction strategies are described and temporal trends across the ESA–MSA boundary are presented. The prepared cores and endproducts of Kudu Koppie suggest that both the late ESA and MSA toolmakers employed the Levallois Volumetric Concept, but they often exploited a nodule’s natural convexities and form. The MSA toolmakers used a greater variety of prepared core methods and more intensively exploited cryptocrystalline and microcrystalline nodules, the scarcity of which may have resulted in a more ‘‘formalized’’ application of the Levallois Volumetric Concept. These observations are considered within the context of human behavioural evolution.

Three aspects of the African Middle Stone Age (MSA) archaeological record - the use of symbolic r... more Three aspects of the African Middle Stone Age (MSA) archaeological record - the use of symbolic resources, long-distance transfer of raw materials, and socalled ‘regional traditions’ in projectile point form - are examined within the context of the modern human behaviour debate. It is argued that projectile points in the MSA may have manifested active (but not emblemic) style, and may have once symbolized social relations between obligated individuals. Archaeological evidence for notational items, personal ornaments, and ochre processing attest to the manipulation of symbolic resources by MSA hominids, and raw material sourcing studies suggest they were involved in regional exchange networks. Together this evidence supports a scenario in which projectile points are integrated into a communal system of exchange and may explain both the homogeneity of form across space and time, and the heterogeneity of form observed across the continent. This perspective implies an early origin for behavioral modernity at least 80 kya.

In the Mapungubwe National Park, near the confluence of the Shashe and Limpopo Rivers along South... more In the Mapungubwe National Park, near the confluence of the Shashe and Limpopo Rivers along South Africa’s northernmost borders with Botswana and Zimbabwe, the site of Kudu Koppie is characterized by three lithologically and archaeologically distinct Stone Age units. From bottom to the top, these units are: (1) the Lower Kudu Koppie Unit (LKKU), which includes large tools such as handaxes, picks and cleavers, characteristic of a late Earlier Stone Age phase; (2) the Middle Kudu Koppie Unit (MKKU), which contains bifacially retouched points characteristic of a Middle Stone Age (MSA) industry; and (3) the Upper Kudu Koppie Unit (UKKU), which has sporadic segments and other tools characteristic of the Later Stone Age (LSA). A refitting and nodule analysis, which matches lithic pieces based on microscopic similarities in colour, texture, and other visible characteristics, demonstrates that site formation processes have caused some vertical displacement of material within, but not between the LKKU and MKKU. Within the national park, the Kudu Koppie sandstone outcrop is unusual in that it has an overhanging structure, which undoubtedly contributed to the initial formation and eventual preservation of the archaeological deposits. This paper presents several lines of evidence indicating that stratigraphic integrity at Kudu Koppie has been preserved and that the three horizons are in primary or near-primary context.
Current Anthropology, Jan 1, 2006
Numerous societies throughout sub-Saharan Africa supported strong political systems prior to Euro... more Numerous societies throughout sub-Saharan Africa supported strong political systems prior to European colonization. Seldom, however, are the boundaries of large, dominant polities sharply delineated, making it difficult to identify the extent of their influence on neighbouring, peripheral communities. In this report, we present ceramic evidence from the lowland rain forest of southwest Cameroon suggesting macro-regional interactions that, during the last millennium, connected later Iron Age polities of Central Africa with Nigeria and Burkina Faso, West Africa. We propose that these rain-forest communities were engaging in long-distance regional interaction networks with societies much farther west than previously expected and thus formed the eastern periphery of the Yoruba culture sphere.
Edited Volumes by Jayne Wilkins

Tools of the Trade presents a collection of academic papers from the 2005 Chacmool archaeological... more Tools of the Trade presents a collection of academic papers from the 2005 Chacmool archaeological conference which includes a wide range of contributions from international archaeologists, senior professors and students alike. Each chapter focuses on the discussion and application of unique and innovative 'tools' for archaeological analysis and interpretation, including micro- and macro-botanical analysis, experimental study, off-site survey, lithic use-wear, ceramic petrography, DNA analysis, chaines operatoires, space syntax, and Geographic Information Systems. As a collective volume, Tools of the Trade also covers an impressive diversity of geographic regions and time periods, such as Precolumbian Mesoamerica, Plio-Pleistocene Africa, and prehistoric & historic North America. Finally, this volume provides a somewhat introspective look at the origins of tool use, technological development, and the means by which we have become the only species to ask the questions: What does it mean to be us and how can we find out?
Special Issue of VAV: Graduate Students Lithics Symposium
This special issue presents research from the 2010 event "Between a Rock and a Hard Place: Gradua... more This special issue presents research from the 2010 event "Between a Rock and a Hard Place: Graduate Students Lithic Symposium". The symposium was held at the University of Toronto from February 24-25 2010 and served as a venue for graduate students from across North America to share current research methodologies with their peers interested in lithic technology studies. Included in this issue are an introduction from the organizers summarizing the event, seven papers presented at the symposium, and the complete list of abstracts.
Book Chapters by Jayne Wilkins
In Eds. O’Brien, M., Buchanan, B., and Eren, M., Convergent Evolution and Stone Tool Technology. MIT Press. 153-173, 2018
Some researchers hold that human culture is unique because it accumulates modifications over time... more Some researchers hold that human culture is unique because it accumulates modifications over time, in what is known as the "ratchet effect" . One generation does things a certain way, and the next generation does it the same way, except it adds modifications or improvements. The generation after that learns the modified or improved way. There is little loss or backward slippage, and new strategies do not have to be relearned every generation. The process relies on faithful transmission from one generation to the next and inventiveness to generate modifications and improvements.
Uploads
Peer-reviewed Journal Articles by Jayne Wilkins
Edited Volumes by Jayne Wilkins
Book Chapters by Jayne Wilkins