Papers by Jérôme Norris
Khaybar through time. First results of the Khaybar Longue Durée Archaeological Project (2020−2021) in the light of historical sources
HAL (Le Centre pour la Communication Scientifique Directe), 2022
This contribution consists of a new edition of the Imperial Aramaic stele discovered in 1979 in t... more This contribution consists of a new edition of the Imperial Aramaic stele discovered in 1979 in the temple of the Qaṣr al-Ḥamrāʾ at Taymāʾ, Saudi Arabia. It offers a new reading and interpretation of it as well as a new dating hypothesis in the light of palaeography.

During a scientific expedition including archaeologists, epigraphists and one zootechnician on th... more During a scientific expedition including archaeologists, epigraphists and one zootechnician on the ancient caravan trail of the Nabataean period joining the site of Hégra to the oasis of Taymāʾ in Saudi Arabia, a systematic survey of the rock carvings was carried out in more than fifty sites, some never before described. In these engravings, the representation of the dromedary (Camelus dromedarius Linnaeus, 1758) has been widely preponderant. This contribution aims to achieve a zootechnical analysis of these representations, remarkable by the diversity of postures and the richness of what they tell us about the place of the dromedary in the ancient societies of the region, including Nabataean civilization. Notably, representations of gender, physiological state, management of animals, their use(packing, riding, wrestling), their individual condition (body condition, beauty criteria, coat colour)and their posture are discussed, particularly in “face-to-face” representations. In addition, the different names (zoonyms) of the dromedary present in the various inscriptions accompanying the engravings and written in different alphabetic scripts known as “Ancient North-Arabians” were listed. This is the crossed view between one zootechnician and epigraphists of today in front of representations elaborated by camel herders before they were artists.

Norris, J. & Al-Manaser, A. 2020. Epigraphica Dusaria I. Some Nabataean, Hismaic and Hismaic/Nabataean inscriptions with rock drawings from the Ḥismā desert, north-west of Tabūk (Saudi Arabia). Arabian Archaeology and Epigraphy 31: 436–472., 2020
This paper studies a group of inscriptions and rock drawings from Ṭūr al-Qawwās in the Ḥismā dese... more This paper studies a group of inscriptions and rock drawings from Ṭūr al-Qawwās in the Ḥismā desert (Saudi Arabia). These include two Nabataean and three Hismaic inscriptions, in addition to a Hismaic/Nabataean bilingual. The presence of Hismaic and Nabataean texts carved side by side as well as this new ANA/Nabataean bilingual raise the question of the linguistic diversity in northern Arabia and that of the relationships between the Nabataeans and their nomadic neighbours. From the point of view of Nabataean grammar, the texts provide us with new lexical items at the same time as they illustrate a new example of an optative use of the prefix conjugation. One of the inscriptions is a prayer to Dushara that exhibits a unique religious formula requesting the deity's protection. Leading to reflect on the association of rock art with Nabataean inscriptions, the drawings are also of interest. They include a rare representation of a bird, possibly an eagle, which could find its source of influence in the Nabataean sculpture. Just as interesting are a cameleer dressed with izār and ridāʾ, and the figure of a saddled equid which suggests, for the first time, an occasional employment of horse saddles among the Nabataeans.
Norris, J. 2021. Les inscriptions préislamiques associées à l’art rupestre en Arabie du Nord-Ouest. Dossiers d’Archéologie 407 (Septembre/Octobre): 56–59, 2021
A succinct presentation of the relationship between epigraphy and rock art in northern Arabia bef... more A succinct presentation of the relationship between epigraphy and rock art in northern Arabia before Islam.

Norris, J. 2018. A survey of the Ancient North Arabian inscriptions from the Dūmat al-Jandal area (Saudi Arabia). Pages 71–93 in M.C.A. Macdonald (ed.), Languages, scripts and their uses in ancient North Arabia. (Supplement to volume 48 of the Proceedings of the Seminar for Arabian Studies). Oxfo..., 2018
This study aims to present an overview of the Ancient North Arabian (ANA) material from the Dūmat... more This study aims to present an overview of the Ancient North Arabian (ANA) material from the Dūmat al-Jandal area (modern al-Jawf, north-west Saudi Arabia), taking into account the texts published since the late nineteenth century and those collected during the 2010–2017 seasons of the joint Saudi-Italian-French project at Dūmat al-Jandal (DaJAP). At present, the total number of known inscriptions in that region has reached 812, of which 379 are so far unpublished. Among the latter, there is a small set of texts sharing some characteristics with the three ‘Dumaitic’ inscriptions discovered by Winnett in 1962, which could perhaps support the theory that the inhabitants of Dūmah had indeed developed their own North Arabian script, as did the communities of Taymāʾ and Dadan. A special focus is given to the so-called ‘Mixed Safaitic-Hismaic’ (MSH) inscriptions, which are by far the largest group of ANA texts found around Dūmah, representing approximately 57% of the total corpus. The genres of these mixed texts, their linguistic features, and the connections of their authors with the Nabataeans are the various points raised in the discussion. Some alternative interpretations of previously known inscriptions are suggested in the paper alongside the presentation of new documents, among which is a partial bilingual Nabataean/MSH text dated to AD 125.
Norris, J., 2021. Chars et bateaux au pays des dromadaires. Dossiers d’Archéologie 407 (Septembre/Octobre): 21., 2021
This brief note is about two marginal subjects attested in the Arabian rock art: boats and chario... more This brief note is about two marginal subjects attested in the Arabian rock art: boats and chariots. These rare representations question the relationships between the deserts of central Arabia and the coastal regions and empires of the Egyptian-Mesopotamian sphere.
Norris, J., A woman’s Hismaic inscription from the Wādī Ramm desert: AMJ 2/J.14202 (Amman Museum), Arabian Archaeology and Epigraphy 28, 2017: 90–109., 2017
This article focuses on an unpublished Hismaic (Thamudic E) inscription housed in the Amman Museu... more This article focuses on an unpublished Hismaic (Thamudic E) inscription housed in the Amman Museum (AMJ 2/J.14202), which was discovered in 1981 by W.J. Jobling in the area of W ad ı Ramm, southwestern Jordan. The text presents some interest for the study of the history and language of the nomadic tribes who lived in southern Transjordan and northern Arabia in antiquity, as it represents a rare example of an inscription carved by a woman and because it contains the first attestation, in Hismaic, of the feminine singular form of the relative pronoun ḏ.

Norris, J. & Al-Manaser, A., The Nabataeans against the Ḥwlt – once again. An edition of new Safaitic inscriptions from the Jordanian Ḥarrah desert, Arabian Epigraphic Notes 4, 2018: 1–24., 2018
This paper examines three Safaitic graffiti recently discovered during a
survey of the Wādī Salm... more This paper examines three Safaitic graffiti recently discovered during a
survey of the Wādī Salmā area in the ḥarrah desert, north-eastern Jordan.
While one of these texts consists exclusively of onomastica, the other two
contain new references to the Ḥwlt tribe, one of which is in a prayer asking
Dushara to avenge the Nabataeans against them. This provides further
evidence of a conflict that took place between the Nabataeans and the Ḥwlt,
a mysterious event that has recently been brought to attention by Sabri
Abbadi. The decipherment of the texts is followed by an updated list of
the documents referring to this war and by some remarks on its historical
context. The question that is asked is whether it could have occurred during
the Nabataean takeover of northern Arabia during the first century BC.

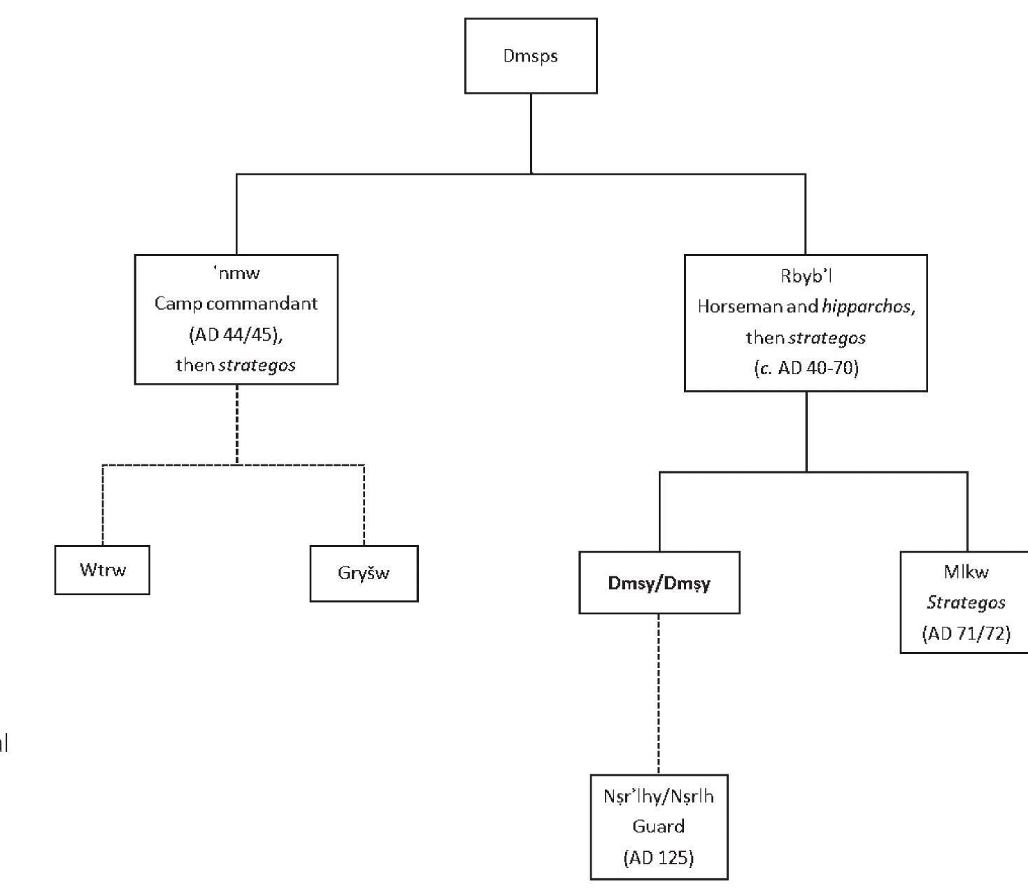
Norris, J. 2020. Remarks on some recently published inscriptions from the ḥarrah referring to the Nabataeans and the ‘revolt of Damasī’. In: P.M.M.G. Akkermans (ed.), Landscapes of Survival. The Archaeology and Epigraphy of Jordan’s North-Eastern Desert and Beyond. Leiden: Sidestone Press: 363–389., 2020
A recently published group of new Safaitic and Nabataean inscriptions from north-eastern Jordan c... more A recently published group of new Safaitic and Nabataean inscriptions from north-eastern Jordan contains interesting references to the Nabataeans and the history of their kingdom. Some texts date to the kings ‘Aretas’ and ‘Rabbel’ and others refer to a historical figure bearing the rare name of Dmṣy. Four texts provide new evidence on the meaning of the Safaitic word s¹lṭn, showing that this could equally mean ‘governor’ besides the traditional translation of ‘authorities’. The present contribution re-examines one Nabataean and eight Safaitic inscriptions from this collection on which a number of alternative interpretations or translation improvements seem possible. This gives us the opportunity to produce further epigraphic and historical comments on these important documents. Special attention is given to the mention of a probably Nabataean governor of ‘Gilead’ and to the so-called ‘revolt of Damaṣī’, a mysterious event about which Winnett has formulated a number of hypotheses in 1973, which, however, no longer seem tenable in light of a close review of the available evidence

Norris, J., The expression h-rhwy in Thamudic B inscriptions from north-west Arabia, Proceedings of the Seminar for Arabian Studies 47, 2017: 193–208., 2017
This contribution studies six new Thamudic B graffiti discovered between Taymāʾ and Ḥāʾil (north-... more This contribution studies six new Thamudic B graffiti discovered between Taymāʾ and Ḥāʾil (north-west Saudi Arabia), which contain the phrase h-rhwy, bringing the total number of known texts with this expression to sixteen. This is likely to be a nisbah (gentilic adjective), ‘the Rhwite’, expressing the author’s affiliation to a social group. As almost all these inscriptions are associated with drawings of horses and camels, however, this interpretation has been called into question. It has, on the one hand, been suggested that the gentilic could also be that of the animal depicted, probably as an indication of its origin or breed. On the other hand, some scholars have considered the possibility that rhwy could instead be a verbal adjective meaning ‘swift’ or ‘ambling’, describing the animal’s walk or function. These various hypotheses are examined in light of the information provided by the six new texts and a rereading of those previously published. It is argued that h-rhwy should definitively be understood as a nisbah, that of a local lineage group named Rhw.

Al-Manaser, A. & Norris, J. 2022. The Ḥarrah’s Epigraphic Heritage: new Safaitic inscriptions from the Black Desert in north-eastern Jordan and a Greek inscription referring to Zeus Kyrios. Levant 54/3: 430-443 , 2022
This paper publishes six new inscriptions discovered at three different sites within the Ḥarrah ... more This paper publishes six new inscriptions discovered at three different sites within the Ḥarrah desert in northeastern Jordan during the 2017 and 2018 seasons of the BES (Badia Epigraphic Survey). The first text is a five-line Greek inscription referring to the god Zeus Kyrios 'Zeus the Lord' a form of Zeus whose cult was popular in the Ḥawrān and whose name is recognized as masking that of Baalshamin. The text is authored by a person bearing the Arabic theophoric name of Amrosamsos (Mrʾs²ms¹), who describes himself as 'the Goareian', in reference to a district of 'Arabia' mentioned in Greek literary sources. The five Safaitic inscriptions are by nomadic tribesmen from the kin groups of the ʿwḏ and Qmr, some of whom are already known from other Safaitic inscriptions. These texts provide us with two new Safaitic verbs (ytm 'to become an orphan' and ndy 'to invoke'), as well as with the first example of a member of the ʿwḏ tribe who refers to his service in a ms¹rt 'military unit'.

Supplement of the Proceedings of the Seminar for Arabian Studies, 2022
The Khaybar oasis is a cultural landscape that has been shaped over thousands of years by human o... more The Khaybar oasis is a cultural landscape that has been shaped over thousands of years by human occupation and where communities continue to live to the present day. It lies on the edge of a large lava field called Ḥarrāt Khaybar in north-west Saudi Arabia and combines unique geology, rich archaeology, and spectacular traditional heritage. It has been preserved for millennia, and human presence seems to have been continuous from the earliest prehistoric times to the birth of Islam and beyond. This article presents a preliminary general assessment of the archaeology of this major Arabian oasis. It aims to introduce the objectives and methods of our new survey and excavation project, the Khaybar Longue Durée Archaeological Project (2020–2024), supported by the Royal Commission for AlUla (RCU), the French Agency for AlUla Development (AFALULA), and the French Centre for Scientific Research (CNRS). It also highlights the preliminary results of field surveys carried out inside the RCU oasis core zone in Khaybar in November 2020 and June 2021. The project yielded important discoveries in its first seasons of activity, such as the presence of Palaeolithic and Neolithic occupations, the identification of specific patterns of local desert kites, the first analyses of protohistoric funerary structures, the discovery of a monumental pre-Islamic outer wall that surrounded the oasis in the past, new pre-Islamic and Islamic sites, as well as a significant number of inscriptions and rock art from different periods and traditions.

Norris, J. 2023. New Ancient North Arabian Inscriptions from Qulbān Banī Murrah with Some Considerations about the Seasonal Migration Pattern of the Ancient Nomads in the Desert of South-Eastern Jordan. In: H. Hayajneh (ed.), Cultural heritage: at the intersection of the humanities and the scienc..., 2023
This articles publishes five new Ancient North Arabian (ANA) inscriptions discovered by the Easte... more This articles publishes five new Ancient North Arabian (ANA) inscriptions discovered by the Eastern Jafr Joint Archaeological Project in the vicinity of Qulbān Banī Murrah, one of the major Late Chalcolithic/Early Bronze Age sites located in the south-eastern desert of Jordan. These new inscriptions consist of one Thamudic B text and four Hismaic ones, bringing to eight the total number of known ANA inscriptions from this site. The Thamudic B text is an invocation whose author asks the deity ʿtrs¹m to “hear” (s¹mʿ) him, a prayer type very common in Thamudic B with numerous parallels in the different languages of pre-Islamic Arabia. The Hismaic texts, on the other hand, contain interesting personal names, some of which are new in Hismaic and others which are quite common in both Hismaic and Nabataean. Among the latter stands the name Tmds²r, a well-known theophoric of the chief Nabataean god Dushara, suggesting that its bearer could have had some relationships with the Nabataeans of the Petra region. One of these Hismaic texts, QBM 5, is of considerable interest as it presents a narrative component which includes three verbs occurring for the first time in Hismaic: dṯʾ “to spend the season of the later rains”, qṣṣ “to patrol” and tʾd that is likely to mean “to get prepared, armed”. Besides of increasing our knowledge of the language of the Hismaic inscriptions, the great significance of QBM 5 lies in the fact that it brings to light a hitherto unknown aspect of the life of the camel-pastoralists who inhabited in the desert of south-eastern Jordan during the 1st millennium BC–first centuries AD, that of their seasonal migrations. In the light of this occurrence of the word dṯʾ at Qulbān Banī Murrah and small other clues, it is argued that some of the nomads who carved the Hismaic inscriptions to the east and south-east of the Al-Jafr basin could have had practiced a migration pattern very similar to that of the modern Ḥuwayṭāt ibn Jāzī in pasturing in the desert of south-eastern Jordan during the winter and the spring and spending the summer on the Jabal al-Sharāt plateau.
Norris, J. 2024. Dadanitic and other inscriptions revealed. In L. Nehmé & A. Alsuhaibani, AlUla, Wonder of Arabia, Paris, Skira: 161-167., 2024
This chapter offers a reading and commentary on fifteen ancient inscriptions discovered during ex... more This chapter offers a reading and commentary on fifteen ancient inscriptions discovered during excavations at different archaeological sites in the region of Al-ʿUlā, Saudi Arabia, and presented at the ‘AlUla, Wonder of Arabia’ exhibition held in Beijing. The inscriptions include texts in Dadanitic, Ancient South Arabian, Aramaic and Thamudic varieties.
Dossiers d'archéologie, 2021
Carte de distribution des traditions de dromadaires de grandes dimensions, exception faite de Naj... more Carte de distribution des traditions de dromadaires de grandes dimensions, exception faite de Najrān, plus au sud. Dromadaires du style de Najrān sur un éperon isolé.
his paper publishes two short Nabataean graffiti discovered in 2015 by the team of the OCIANA pro... more his paper publishes two short Nabataean graffiti discovered in 2015 by the team of the OCIANA project at Tell al-ʿAbd and Marabb al-Shurafāʾ, in the H arrah desert, north-eastern Jordan. Despite their brevity, these new texts appear of interest because the Harrah is an area well outside that in which Nabataean inscriptions are normally found, bringing to twelve the number of known texts from that region, taking the Namārah epitaph into account. Consisting exclusively of onomastica, they contain some personal names already known among the settled and nomadic communities of southern Syria and northern Jordan as well as some new anthroponyms in the Nabataean onomasticon, notably šmʿn, that may correspond to the Arab name Samʿān.

Proceedings of the Seminar for Arabian Studies, 2020
Rock art is undoubtedly one of the most impressive testimonies left by the ancient inhabitants of... more Rock art is undoubtedly one of the most impressive testimonies left by the ancient inhabitants of the Arabian Peninsula over the course of several millennia. While the study of this rich heritage is still in its early stages, the present paper draws attention to the existence of a remarkable and almost unknown artistic phenomenon attested in the western part of the Peninsula, which consists of large-sized representations of camels (Camelus dromedarius), arguably the most ‘characteristic’ animal species of Arabia. Life-size, and sometimes larger-than-life, carvings of camels have been reported across a large area that stretches from the Najrān area in southern Saudi Arabia northwards to Petra, in southern Jordan. Although it is possible that the carvings share a common cultural substratum, these different figures clearly do not form a homogeneous group. At least six different regional rock art traditions can be identified. The present paper provides a first characterization of their stylistic features, chronological setting, and the technical skills involved, and also considers the epigraphic inscriptions which occasionally accompany large-sized camel engravings. In addition, we explore the cultural and environmental background of the communities and individuals that created them and examine this monumental rock art theme over the longue durée.
Excavation reports by Jérôme Norris
Download available from here: https://hal.science/hal-04439311.
This 126 pages report presents t... more Download available from here: https://hal.science/hal-04439311.
This 126 pages report presents the work undertakeb in 2023 by the Madain Salih Archaeological Project (MSAP) at the site of Hegra, in the north-west of Saudi Arabia. Half of it is devoted to the Hegra-Tayma camel caravan survey, with contributions on the archaeology and epigraphy between the two oases, on A. Jaussen and R. Savignac, and on the camels in the rock drawings. The other half contains contributions on the pottery, on the Arabic inscriptions in the Jabal Ithlib at Hegra, and on the protection strategies used in 2023 in the various areas excavated by the MSAP in the so-called residential area.
This is the report fully translated into English of both the 2018 and 2019 seasons of the Madâ’in... more This is the report fully translated into English of both the 2018 and 2019 seasons of the Madâ’in Sâlih Archaeological Project some contributions of which were so far available only in French.
Uploads
Papers by Jérôme Norris
survey of the Wādī Salmā area in the ḥarrah desert, north-eastern Jordan.
While one of these texts consists exclusively of onomastica, the other two
contain new references to the Ḥwlt tribe, one of which is in a prayer asking
Dushara to avenge the Nabataeans against them. This provides further
evidence of a conflict that took place between the Nabataeans and the Ḥwlt,
a mysterious event that has recently been brought to attention by Sabri
Abbadi. The decipherment of the texts is followed by an updated list of
the documents referring to this war and by some remarks on its historical
context. The question that is asked is whether it could have occurred during
the Nabataean takeover of northern Arabia during the first century BC.
Excavation reports by Jérôme Norris
This 126 pages report presents the work undertakeb in 2023 by the Madain Salih Archaeological Project (MSAP) at the site of Hegra, in the north-west of Saudi Arabia. Half of it is devoted to the Hegra-Tayma camel caravan survey, with contributions on the archaeology and epigraphy between the two oases, on A. Jaussen and R. Savignac, and on the camels in the rock drawings. The other half contains contributions on the pottery, on the Arabic inscriptions in the Jabal Ithlib at Hegra, and on the protection strategies used in 2023 in the various areas excavated by the MSAP in the so-called residential area.