Books by Leonard Rutgers
Frontiers. The Transformation of the Roman Empire between Center and Periphery. Acts of the 17 International Congress of Christian Archaeology (edited volume, forthcoming)
Interdisciplinary Studies in Ancient Culture and Religion 23 LETTERS IN THE DUST the epIgraphy an... more Interdisciplinary Studies in Ancient Culture and Religion 23 LETTERS IN THE DUST the epIgraphy and archaeology of MedIeval JewIsh ceMeterIes EDITED BY leonard v. rutgers end ortal-paz saar 102936_Rutgers_ISACR23_00_VW.
JSTOR is a not-for-profit service that helps scholars, researchers, and students discover, use, a... more JSTOR is a not-for-profit service that helps scholars, researchers, and students discover, use, and build upon a wide range of content in a trusted digital archive. We use information technology and tools to increase productivity and facilitate new forms of scholarship. For more information about JSTOR, please contact [email protected].
Papers by Leonard Rutgers

Iwould like to start my reflections with aquotefrom Isaac Asimov.Inthe first of his Foundation no... more Iwould like to start my reflections with aquotefrom Isaac Asimov.Inthe first of his Foundation novels, this Russian-born American biochemist and science fiction writer has one of his characters remark that "violence is the lastr efugeo f the incompetent."¹ It is ak een observation-one that,Ibelieve, can be of use when studying the anti-Jewish sentiments that surface frequentlyine arlyC hristian literature of first few centuries of the Common Era.² Now,ofcourse, it goes without saying that it would be wrong genericallyto qualify the emergence of the advanced literary culturethat accompanies the rise of Christianityand that,infact,isone of its defining characteristics,asasign of incompetence. Even so, there is no denying that there is something deeplyunsettling about this literature all the same, specificallyinthe wayitdealswith others in general, and with Jews and Judaism in particular. EarlyC hristian discussions in this area raise fundamental questions. Such questions do not just concern the rationale for the invectivesthatemerge over the course of earlyChristian discussions that deal with Jews and Judaism. They also prompt us to reflect on the larger mechanisms that underlie these debates,aswell as on the social ramifications of the rhetoric strategies that characterize earlyC hristian thinking on the Jews. Before trying to highlight what Ib elievet ob et he crucial features in all of this, let me begin by stating that in this paper my thinkingo nt hese matters
Mitteilungen des Deutschen Archäologischen Instituts, Römische Abteilung = Bullettino dell'Istituto Archeologico Germanico, Sezione Romana, 2022
Alle für die Mitteilungen des Deutschen Archäologischen Instituts, Römische Abteilung, eingereich... more Alle für die Mitteilungen des Deutschen Archäologischen Instituts, Römische Abteilung, eingereichten Beiträge werden einem doppelblinden Peer-Review-Verfahren durch internationale Fachgutachterinnen und-gutachter unterzogen. / All articles submitted to the Mitteilungen des Deutschen Archäologischen Instituts, Römische Abteilung, are reviewed by international experts in a double-blind peer review process.
Cell, 2022
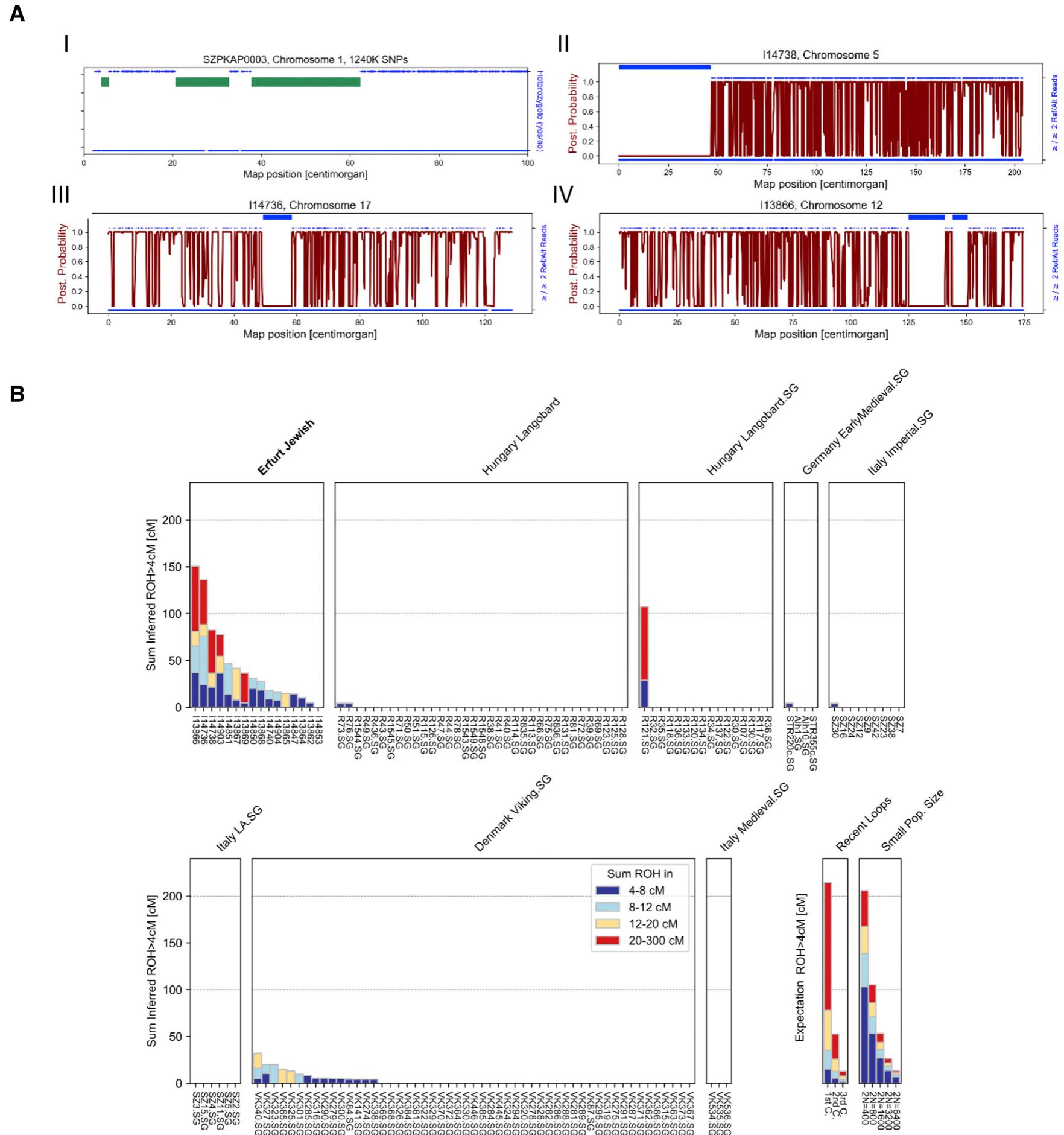
Highlights d Genome-wide data for 33 Jewish individuals from 14 thcentury Erfurt, Germany d Medie... more Highlights d Genome-wide data for 33 Jewish individuals from 14 thcentury Erfurt, Germany d Medieval and modern Ashkenazi Jews (AJ) have similar ancestral genetic sources d Medieval AJ were genetically heterogeneous, likely divided into two or more groups d The individuals descend from an extreme founder event shared with modern AJ

Studies in Late Antiquity, 2019
Using data collected in the early Christian catacombs of St. Callixtus on the Appian Way and comp... more Using data collected in the early Christian catacombs of St. Callixtus on the Appian Way and comparing these with data from the Jewish catacombs of Villa Torlonia on the Via Nomentana, this article discusses what sort of labor the building of the early Christian catacombs of Rome entailed, what kind of investment this required, and how these expenses related to the costs incurred in other big architectural projects dating to the same general period. It then explores the significance of these expenses by historically contextualizing the evidence in reference to current debates on the issue of early Christian catacomb organization, early Christian social history, and managerial developments within the early church. The article concludes by highlighting how economic feasibility was a major factor that allowed the early Christian catacombs to develop into huge communal cemeteries and how this development, in turn, affected early Christian identity formation. catacombs early Christianity socioeconomic history Late Antiquity Judaism identity formation burial practices
Rivista di archeologia cristiana , 2018
Tra i tanti scavi eseguiti da padre Fasola nelle catacombe di Roma, quelli effettuati nelle catac... more Tra i tanti scavi eseguiti da padre Fasola nelle catacombe di Roma, quelli effettuati nelle catacombe ebraiche di Villa Torlonia sono senz'altro fra i più interessanti e importanti 2 . Prima di parlare di questi lavori e di analizzare come padre Fasola ha contribuito in modo determinante alla nostra conoscenza della comunità ebraica nell'antica Roma, credo che sia opportuno spendere qualche parola sulla persona di padre Fasola. Un breve preludio inteso non solo a rendere omaggio a padre Fasola in occasione di questo bel convegno dedicato alla sua memoria e ai suoi lavori scientifici, bensì a capire anche le fondamenta dei contributi dello studioso nel campo dell'archeologia ebraica di Roma.
Jews. An Italian Story. Edited by Anna Foa, Giancarlo Lacerenza and Daniele Jalla, 2018
Mitteilungen zur christlichen Archäologie, 2017
Note that the English of this article was improperly edited by the editor
Festschrift for Günter Stemberger on the Occasion of his 75th Birthday, 2016
Jahrbuch für Antike und Christentum, 2016
Jahrbuch für Antike und Christentum, 2016
Sicily and the Sea. Jorrit Kelder et al. eds., 2015
Uploads
Books by Leonard Rutgers
Papers by Leonard Rutgers