Journal articles by Xuan Li

Asian Journal of Social Psychology, 2021
Nationality constitutes a salient part of social categorization. However, little research has exa... more Nationality constitutes a salient part of social categorization. However, little research has examined how people form nationality concepts and how it may be shaped by culture and experience. The current study aims to investigate essentialist beliefs about nationality in participants from two cultural origins: the United States and China. In both samples, we compared college students studying domestically and internationally (N = 290) by using direct and indirect measures of essentialism. Ratings from direct measures of essentialism revealed that American participants were more likely than Chinese participants to perceive national groups as natural, whereas Chinese participants were more likely than American participants to perceive national groups as cohesive. Interestingly, the observed differences between domestic and international students on the indirect measure showed opposite directions among participants of different cultures of origin. As hypothesized, American international students showed lower essentialist thinking than American domestic students. Surprisingly, Chinese international students showed stronger essentialist thinking than Chinese domestic students. Further analyses revealed a positive relationship between the length of arrival time and essentialist thinking by Chinese international students. The current research demonstrates the cognitive malleability of social essentialism, addressing the importance of examining the effect of intergroup processes under diverse and dynamic cultural contexts.

Contemporary Educational Psychology, 2020
How children spend time outside of school has consequences for their learning and development. Re... more How children spend time outside of school has consequences for their learning and development. Research on extracurricular participation has focused primarily on school-aged children and youth in Western societies. Yet, extracurricular activities are a common but understudied context of early development in Mainland China. In the present study, we employed the developmental model and the threshold model as a lens to examine the linear and nonlinear impact of extracurricular participation on three domains of development among 695 Chinese preschoolers. There are three main findings. First, there was partial support for the linear effect model (i.e., the developmental model). After controlling for demographic variables and children's prior performance, extra-curricular involvement was positively associated with children's cognitive and language development, but not to social-emotional development. Second, there was also partial support for the overscheduling hypothesis (i.e., the threshold model). The results showed a quadratic effect of intensity, breadth, and total number of extracurricular activities on children's social-emotional development, as well as a quadratic effect of the breadth of extra-curricular participation on children's language development. Finally, we extended the traditional overscheduling hypothesis by examining how duration of extracurricular involvement interacted with three other dimensions of involvement. The results suggest that increasing the number or intensity of extracurricular activities would benefit children's language development when participation duration was relatively short. However, these influences became neutral at average levels of duration and harmful in cases of very long duration. Implications of our findings are discussed.

Child Development, 2020
Organized extracurricular activities (EAs) are prevalent among Chinese preschoolers, yet their ro... more Organized extracurricular activities (EAs) are prevalent among Chinese preschoolers, yet their role in chil-dren's development is poorly understood. This study investigated the relations between EA participation and Chinese preschoolers' school readiness (N = 343; M age = 55.14 months) among a predominantly middle-class sample. EA breadth had positive linear relations with children's early math and social skills, while attendance intensity demonstrated nonlinear associations, partially supporting the overscheduling hypothesis. EA breadth had stronger associations with early reading and math skills among lower socioeconomic status children, as well as greater benefits for math skills in children with less exposure to home learning activities, indicating a compensatory role of EAs. The findings highlight the interplay between EA and family contexts in relation to child development.

Psychology of Men and Masculinities, 2020
Parental warmth is vital for child adjustment, but the expressive practices of parental warmth as... more Parental warmth is vital for child adjustment, but the expressive practices of parental warmth as gendered and cultural practices have remained understudied so far. The present study examines the expression of warmth among contemporary Chinese fathers who, based on inferences from traditional Chinese emotion philosophy and Confucian family ethics, have been typically portrayed as strict, stern, and inexpressive disciplinarians of their children. This study aims to understand the expression of paternal warmth in the backdrop of China’s drastically transformed sociocultural landscape. Interview data were collected from fathers, mothers, and children in 133 two-parent families in southeast China (girls 51.9%; Mage 9.54 years, SD 0.77), who were asked individually about how the father in their family demonstrated love and affection, among a variety of fathering behaviors. Thematically coded interview transcripts suggested that today’s Chinese fathers are willing to display parental warmth toward their children, contrary to stereotypes. However, Chinese fathers prefer nonverbal expressions such as by providing instrumental support or showing physical intimacy, whereas verbal displays of love and affection were not preferred. The children noticed and valued their fathers’ coveted expression of love through instrumental support and the use of an authoritative parenting style. These findings shed light on the nuances in fathering behaviors and processes in contemporary Chinese families and call for culturally informed reflection and revision of the conceptualization and measurement of warmth in fathering and parenting scholarship.

Child Development Perspectives, 2020
Chinese fathers, who have been understudied, traditionally were expected to act as emotionally di... more Chinese fathers, who have been understudied, traditionally were expected to act as emotionally distant educators and disciplinarians of their children as well as heads of the household. Their dual roles as parents and as men evolved during modern social transformations following divergent paths, with their parental role departing from the Confucian patriarchal ideal further than did their gender role. Today, in Chinese societies, fathers are more involved in child-rearing and warmer to their children than their predecessors, but comparable progress toward a quantitatively and qualitatively equal division of child-rearing responsibilities between parents remains lacking. Chinese fathers' involvement varies by geoloca-tion, social class, and maternal support; their participation in their children's lives benefits children's adjustment, possibly through secure father-child attachment, and is influenced by the relationship between fathers and mothers. Researchers should address how Chinese fathers' increasing but gendered involvement affects children's and families' functioning, study fathers in diverse families, and incorporate grandparents into research on fathering.

Children and Youth Services Review, 2020
Given the importance of coparenting in children’s development, examining antecedents of coparenti... more Given the importance of coparenting in children’s development, examining antecedents of coparenting quality is imperative. However, existing research has primarily focused on Western contexts. Using data collected from 714 Chinese families with preschool-aged children, the current study examined the associations between child temperament and coparenting quality. We further explored the potential moderating role of marital quality in such associations. The results showed that a child’s negative affect was negatively related, while child effortful control was positively related, to mother-perceived coparental support (i.e., fathers’ contributions to coparenting). However, child temperament was not associated with father-perceived coparental support (i.e., mothers’
contributions to coparenting). Marital quality did not moderate the relationships between child temperament and coparenting, whereas marital satisfaction was positively linked to coparenting quality for both fathers and mothers. The findings revealed that the relationships among child temperament, marital quality, and coparenting could vary by parent gender in the Chinese context. For both mothers and fathers, improving marital satisfaction may be the key to ensuring higher quality coparenting. It is especially important to support fathers with temperamentally difficult children to improve their coparenting quality.

Nordic Psychology, 2019
Comparisons of children's perceptions of lesbian mothers to children's perceptions of heterosexua... more Comparisons of children's perceptions of lesbian mothers to children's perceptions of heterosexual parents are limited. To investigate whether children's descriptions of their parents vary by family type (lesbian versus heterosexual) and biological relatedness, we interviewed 29 Finnish children raised by lesbian mothers or heterosexual parents. Parents also completed surveys about division of childcare responsibilities and six parenting dimensions. We found no systematic differences between the parent types. A clustering of parents based on the descriptions indicated neither family type, parent gender, or biological relatedness systematically explained the variation in children’s descriptions of parents. Implications of our findings are discussed. Contrary to earlier findings, perceptions were similar across parent types, suggesting that perceptions might be shaped primarily by parents’ actual behavior and not by social categories such as gender and relatedness.

Social Development, 2019
Parental emotion socialization is a dynamic process encompassing
moment‐to‐moment fluctuations in... more Parental emotion socialization is a dynamic process encompassing
moment‐to‐moment fluctuations in parents’ emotional displays and responsiveness. This study attempted to examine the within‐ and between‐individual variation in fathers’ emotional expressivity during a real‐time father–child interaction in Chinese families. Eighty‐five children
(Mage = 7.58 years, SD = 0.50 years, 47.1% boys) from east China and their biological fathers participated in the study. Fathers’ and children’s emotional expressivity were observed during a problem‐solving interaction task. Fathers’ beliefs about children’s negative emotions and fathers’ perceptions of their children’s emotion regulation ability were
assessed via self‐report questionnaires. Results showed that (1) At the within‐individual level, fathers’ and children’s emotional expressivity covariated with each other in concurrent intervals when controlling for their emotional expressivity in previous intervals; fathers’ emotional
expressivity gradually became less positive over time whereas children’s emotional expressivity did not change significantly over time; (2) At the between‐individual level, fathers’ perceptions of children’s emotion regulation accounted for the between‐individual variance in the dynamics of fathers’ emotional expressivity. These findings chart the dynamics of paternal emotion expressivity during father– child interactions and shed light on the relevant roles of children’s emotional expressivity and fathers’ emotion related beliefs and perceptions.

Cross-Cultural Research, 2019
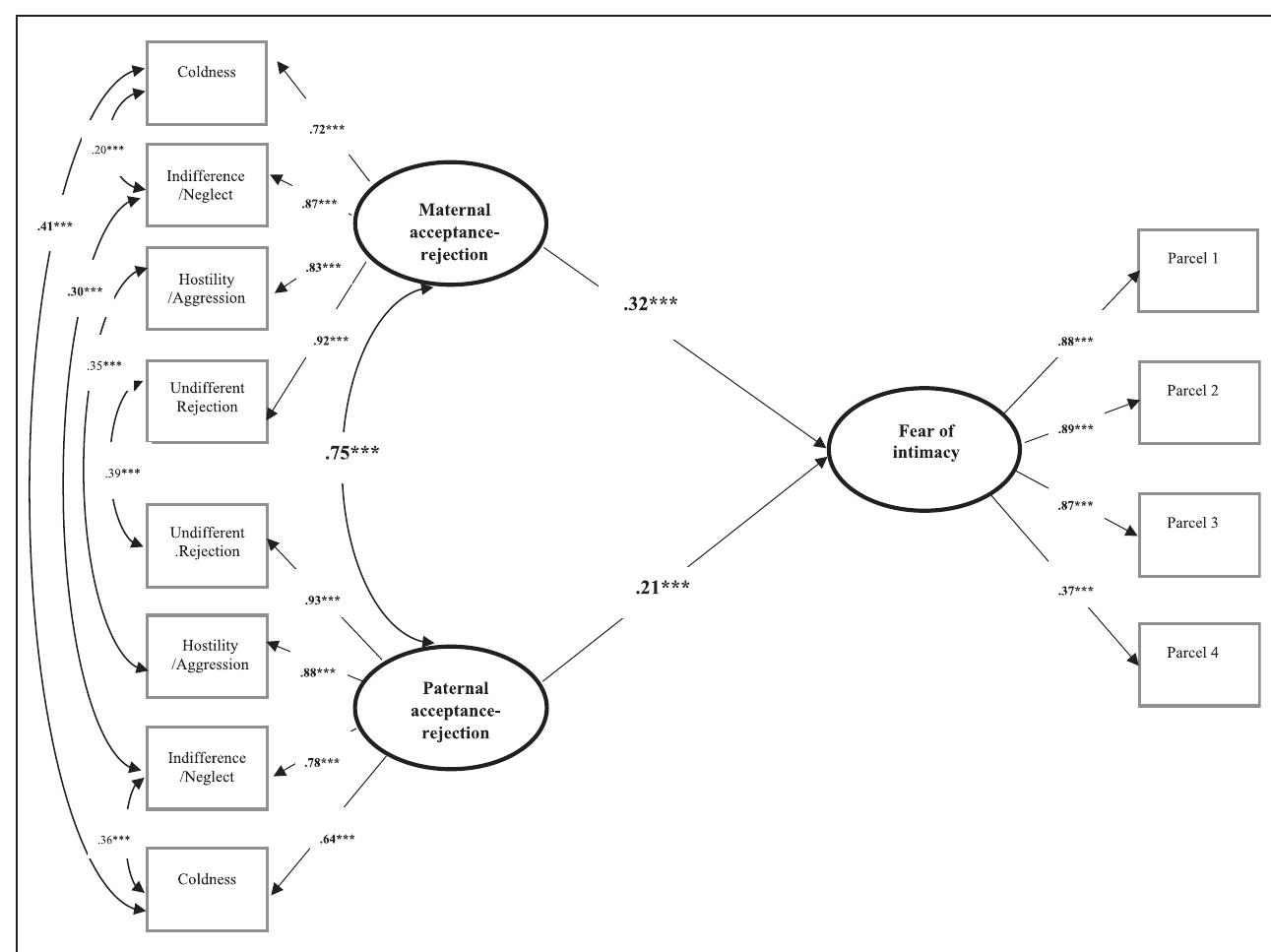
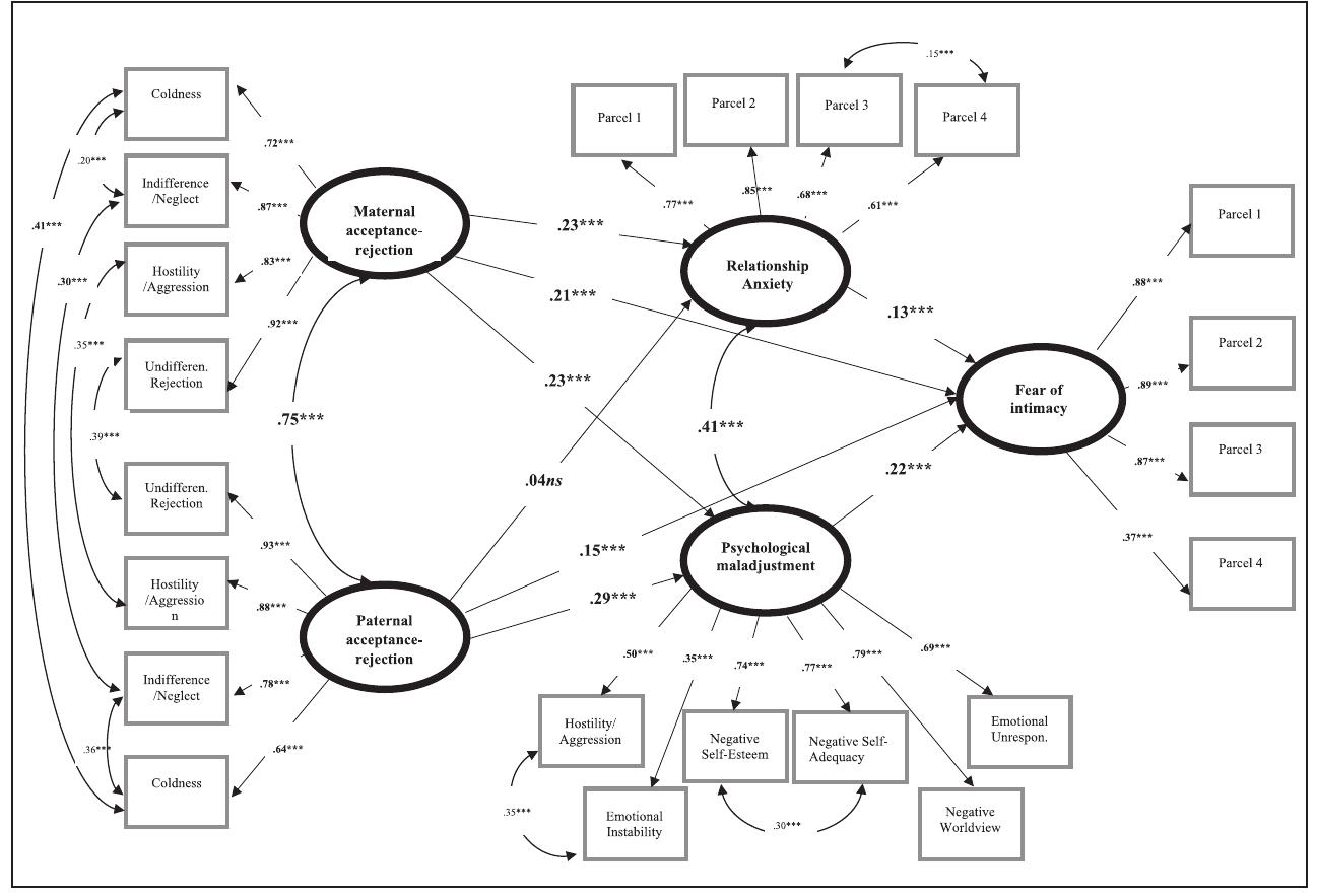
This study assesses interpersonal acceptance-rejection theory’s (IPARTheory’s) prediction that ad... more This study assesses interpersonal acceptance-rejection theory’s (IPARTheory’s) prediction that adults’ (both men’s and women’s) remembrances of parental (both maternal and paternal) rejection in childhood are likely to be associated with adults’ fear of intimacy, as mediated by adults’ psychological maladjustment and relationship anxiety. The study also assesses the prediction that these associations will not vary significantly by gender, ethnicity, language, culture, or other such defining conditions. To test these predictions a sample of 3,483 young adults in 13 nations responded to the mother and father versions of the Adult Parental Acceptance-Rejection Questionnaire (short forms), Adult Personality Assessment Questionnaire (short form), the Interpersonal Relationship Anxiety Questionnaire, the Fear of Intimacy Scale, and the Revised Personal Information Form. Results of multigroup analyses showed that adults’ remembrances of both maternal and paternal rejection in childhood independently predicted men’s and women’s fear of intimacy in all 13 countries. However, remembered maternal rejection was a significantly stronger predictor of adults’ fear of intimacy than was remembered paternal rejection. Results also confirmed the prediction in all 13 countries and across both genders that both maternal and paternal rejection independently predicted adults’ psychological maladjustment and relationship anxiety, which in turn predicted fear of intimacy. In addition, psychological maladjustment partially mediated the relation between remembrances of maternal and paternal rejection, and adults’ fear of intimacy in all 13 countries and both genders.

Children and Youth Services Review, 2019
This study explores the effects of romantic involvement and dating behaviors on adolescent academ... more This study explores the effects of romantic involvement and dating behaviors on adolescent academic and psychosocial functioning in Chinese societies, where adolescent dating is generally discouraged and believed to generate adverse outcomes. Adolescents (male = 48.6%; Mean Age = 15.20 years) from Taiwan (N = 1081) and mainland China (N = 684) were recruited through stratified sampling to complete self-report surveys on their academic performance, depressive symptoms, self-esteem, relationship status, and gender-role beliefs. Adolescents with current or past dating experiences were also asked about specific dating behaviors, such as the onset of dating, number of relationships, and breakup experiences. Approximately one-third of Chinese adolescents surveyed (34.2%) have past or ongoing dating experience, who showed poorer academic performance compared to never-dated teens. In the full sample, single adolescents with past dating experiences reported greater depressive symptoms than those currently dating or never-dated teens. Boys with past dating experience showed higher self-esteem than their currently dating or never-dated peers, whereas single girls with past dating experience showed lower self-esteem than their currently dating or never-dated counterparts. Among adolescents with dating experience, early dating, over-dating, sexual activities, and breakup experiences can undermine their academic and psychosocial well-being. These findings have significant implications for practice and policy regarding adolescent education and mental health.

Fathers and fatherhood are increasingly visible in social science
scholarship and public discours... more Fathers and fatherhood are increasingly visible in social science
scholarship and public discourse, although the father’s different
roles are yet to be integrated. Moreover, most existing studies on
fathers and fatherhood focus on either European or North
American fathers, or contemporary non-Western fathers; little is
known about the historical changes in fatherhood culture in non-
Western contexts. This article explores how elite fathers in
Republican, Socialist, and Reform-era China see their roles as
parents and as men amidst dramatic social changes in intergenerational
and gender relations. A close examination of five elite
fathers’ family letters and autobiographical writings reveals that
the parent–child hierarchy began to diminish as early as
Republican-era China and continued to decrease during the
Socialist and Reform eras, as seen in fathers’ increasing recognition
of their children’s autonomy and the heightened sense of intimacy
in the father–child bond. However, changes in gender relations,
especially in the fathers’ generation (as opposed to the fathers’
gender beliefs and practices towards their children) followed
a much less straightforward path. The asynchronized changes in
different facets of Chinese fatherhood may be attributed to the
unique and complicated modern history of China in the twentieth
century.

Journal of Family Theory and Review, 2017
Adjustment Research on child development increasingly includes data on both parents and from diff... more Adjustment Research on child development increasingly includes data on both parents and from different cultures. However, the relative importance of fathers versus mothers for child adjustment is still under debate. The present review compares the contributions of perceived paternal and maternal acceptance to various child adjustment indicators among samples of families around the world. We reviewed 127 published studies that included child-reported paternal and maternal acceptance and developmental outcomes. Regardless of the sex of parent, children benefited from perceived parental acceptance. Fathers and mothers were often found to both predict adjustment significantly to varying degrees. Paternal acceptance tended to be related to children's problem behavior and psychopathology, whereas maternal acceptance was more likely to contribute to socioemotional development. Paternal and maternal acceptance also often jointly contributed to child adjustment through their interaction with each other and with other predictors. Moreover, the link between parental acceptance and adjustment was often moderated by child gender and
cultural context.
Published in: Intersections: Gender and Sexuality in Asia and the Pacific, guest edited Issue 39,... more Published in: Intersections: Gender and Sexuality in Asia and the Pacific, guest edited Issue 39, Parenthood, Gender and Generation in Urban East Asia, editors Kristine Göransson and Lisa Eklund
URL: http://intersections.anu.edu.au/issue39/li.html
Published with the support of Gender and Cultural Studies, School of Culture, History and Language, College of Asia
and the Pacific, The Australian National University.
Abstract: Our study is the first study to explore the transformation of Chinese gender stereotype... more Abstract: Our study is the first study to explore the transformation of Chinese gender stereotypes over a thirty-year period. Based on the field research conducted in Hohhot, Inner Mongolia, People’s Republic of China, and supplemental data in Shanghai, Beijing, and Nanjing, we examine the way men and women’s supposed “essence” has been objectified in folk ideology to form a cognitive or ideal
model of gender. We argue that there is a decline in the 1980s chauvinistic model of masculinity that centered around a simplistic dichotomy of wén (scholarly)/wu (oriented toward bold action); whereby masculinity is associated with a presumption of superiority and contempt toward women to a newer form of masculinity organized around a blend of wén and w¢u cultural traits that highlight confidence, decisiveness, politeness, and a cool demeanor, along with a heightened respect for females.

“New” or “active” fatherhood is increasingly discussed in the family research literature, yet it ... more “New” or “active” fatherhood is increasingly discussed in the family research literature, yet it is unclear what these terms entail, and which factors associate with the practice of such “active fatherhood”.
With the “AID:A II” survey (Growing Up in Germany: Everyday Life, Wave 2) the present paper uses the most up-to-date data that chart fathers’
everyday activities for and with their children. A composite indicator for “active fatherhood” was built and the key determinants of father
involvement were then explored. The results suggest that the employment of both parents play an important role: The more hours the father has to work beyond full-time working hours, the less likely the father is to be actively involved in childcare. Longer maternal working hours and greater proportional contribution of the mother to the family income, instead, make an active fatherhood more likely. In addition, the satisfaction with couple relationship as well as the gender concept of both parents are significant predictors of father involvement.

This study examined the moderating influence of parental power and prestige on the relationship b... more This study examined the moderating influence of parental power and prestige on the relationship between parental acceptance and the psychological adjustment of Chinese adolescents. Data were collected from 335 urban Chinese adolescents (45% boys) ages 11 through 16 (M = 13.57 years). The adolescents responded to questionnaires measuring their perceptions of parental power and prestige, parental acceptance-rejection, and their own psychological adjustment. Results suggest that both sons and daughters tended to perceive their parents to be loving (accepting), and they perceived their parents to be approximately equal in interpersonal power and prestige. In addition, both sons and daughters self-reported fair psychological adjustment. Both maternal and paternal acceptances-but not parental power or prestige-were significantly correlated with sons' and daughters' psychological adjustment. However, hierarchical regression analysis showed that only perceived maternal acceptance made a unique (independent) contribution to sons' psychological adjustment, whereas both
Book chapters by Xuan Li

Asian Families in Canada and the United States, 2021
https://link.springer.com/chapter/10.1007%2F978-3-030-56452-0_14
Immigrant Chinese fathers remain... more https://link.springer.com/chapter/10.1007%2F978-3-030-56452-0_14
Immigrant Chinese fathers remain severely under-researched despite their sizable and growing presence in host countries around the world and the recent progress in research on immigrant and ethnic minority fathers. In this chapter, we review the major themes and methods used in existing studies involving immigrant Chinese fathers and explore reasons behind immigrant Chinese fathers' low visibility in the fatherhood scholarship. While the demographic under-representation of immigrant Chinese families may be a possible reason, stereotypical assumptions about immigrant or ethnic minority fathers and particularly Chinese men may have contributed to the neglect of immigrant Chinese fathers. Specifically, these stereo-typical assumptions include that immigrant Chinese fathers are well-integrated immigrants who successfully fulfill essential paternal responsibilities of co-residence and provision, as typically defined by the white mainstream fatherhood ideal. A focus on immigrant Chinese fathers would considerably enrich the father-hood scholarship, especially when the fathers' parenting experiences, beliefs, practices , and influences are examined through a critical ecological approach.
This chapter is part of the edited volume:
Louie, K. (Ed.) Changing Chinese Masculinities: From ... more This chapter is part of the edited volume:
Louie, K. (Ed.) Changing Chinese Masculinities: From Imperial Pillars of States to Global Real Man, Hong Kong: Hong Kong University Press.
Uploads
Journal articles by Xuan Li
contributions to coparenting). Marital quality did not moderate the relationships between child temperament and coparenting, whereas marital satisfaction was positively linked to coparenting quality for both fathers and mothers. The findings revealed that the relationships among child temperament, marital quality, and coparenting could vary by parent gender in the Chinese context. For both mothers and fathers, improving marital satisfaction may be the key to ensuring higher quality coparenting. It is especially important to support fathers with temperamentally difficult children to improve their coparenting quality.
moment‐to‐moment fluctuations in parents’ emotional displays and responsiveness. This study attempted to examine the within‐ and between‐individual variation in fathers’ emotional expressivity during a real‐time father–child interaction in Chinese families. Eighty‐five children
(Mage = 7.58 years, SD = 0.50 years, 47.1% boys) from east China and their biological fathers participated in the study. Fathers’ and children’s emotional expressivity were observed during a problem‐solving interaction task. Fathers’ beliefs about children’s negative emotions and fathers’ perceptions of their children’s emotion regulation ability were
assessed via self‐report questionnaires. Results showed that (1) At the within‐individual level, fathers’ and children’s emotional expressivity covariated with each other in concurrent intervals when controlling for their emotional expressivity in previous intervals; fathers’ emotional
expressivity gradually became less positive over time whereas children’s emotional expressivity did not change significantly over time; (2) At the between‐individual level, fathers’ perceptions of children’s emotion regulation accounted for the between‐individual variance in the dynamics of fathers’ emotional expressivity. These findings chart the dynamics of paternal emotion expressivity during father– child interactions and shed light on the relevant roles of children’s emotional expressivity and fathers’ emotion related beliefs and perceptions.
scholarship and public discourse, although the father’s different
roles are yet to be integrated. Moreover, most existing studies on
fathers and fatherhood focus on either European or North
American fathers, or contemporary non-Western fathers; little is
known about the historical changes in fatherhood culture in non-
Western contexts. This article explores how elite fathers in
Republican, Socialist, and Reform-era China see their roles as
parents and as men amidst dramatic social changes in intergenerational
and gender relations. A close examination of five elite
fathers’ family letters and autobiographical writings reveals that
the parent–child hierarchy began to diminish as early as
Republican-era China and continued to decrease during the
Socialist and Reform eras, as seen in fathers’ increasing recognition
of their children’s autonomy and the heightened sense of intimacy
in the father–child bond. However, changes in gender relations,
especially in the fathers’ generation (as opposed to the fathers’
gender beliefs and practices towards their children) followed
a much less straightforward path. The asynchronized changes in
different facets of Chinese fatherhood may be attributed to the
unique and complicated modern history of China in the twentieth
century.
cultural context.
URL: http://intersections.anu.edu.au/issue39/li.html
Published with the support of Gender and Cultural Studies, School of Culture, History and Language, College of Asia
and the Pacific, The Australian National University.
model of gender. We argue that there is a decline in the 1980s chauvinistic model of masculinity that centered around a simplistic dichotomy of wén (scholarly)/wu (oriented toward bold action); whereby masculinity is associated with a presumption of superiority and contempt toward women to a newer form of masculinity organized around a blend of wén and w¢u cultural traits that highlight confidence, decisiveness, politeness, and a cool demeanor, along with a heightened respect for females.
With the “AID:A II” survey (Growing Up in Germany: Everyday Life, Wave 2) the present paper uses the most up-to-date data that chart fathers’
everyday activities for and with their children. A composite indicator for “active fatherhood” was built and the key determinants of father
involvement were then explored. The results suggest that the employment of both parents play an important role: The more hours the father has to work beyond full-time working hours, the less likely the father is to be actively involved in childcare. Longer maternal working hours and greater proportional contribution of the mother to the family income, instead, make an active fatherhood more likely. In addition, the satisfaction with couple relationship as well as the gender concept of both parents are significant predictors of father involvement.
Book chapters by Xuan Li
Immigrant Chinese fathers remain severely under-researched despite their sizable and growing presence in host countries around the world and the recent progress in research on immigrant and ethnic minority fathers. In this chapter, we review the major themes and methods used in existing studies involving immigrant Chinese fathers and explore reasons behind immigrant Chinese fathers' low visibility in the fatherhood scholarship. While the demographic under-representation of immigrant Chinese families may be a possible reason, stereotypical assumptions about immigrant or ethnic minority fathers and particularly Chinese men may have contributed to the neglect of immigrant Chinese fathers. Specifically, these stereo-typical assumptions include that immigrant Chinese fathers are well-integrated immigrants who successfully fulfill essential paternal responsibilities of co-residence and provision, as typically defined by the white mainstream fatherhood ideal. A focus on immigrant Chinese fathers would considerably enrich the father-hood scholarship, especially when the fathers' parenting experiences, beliefs, practices , and influences are examined through a critical ecological approach.
Louie, K. (Ed.) Changing Chinese Masculinities: From Imperial Pillars of States to Global Real Man, Hong Kong: Hong Kong University Press.